WARNING:
JavaScript is turned OFF. None of the links on this concept map will
work until it is reactivated.
If you need help turning JavaScript On, click here.
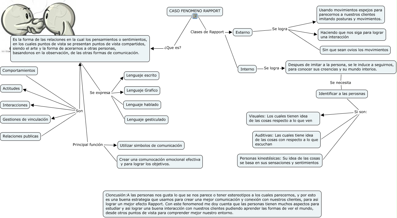
Este Cmap, tiene información relacionada con: Fenomeno Rapport, Comportamientos Son Actitudes, Comportamientos Son Gestiones de vinculación, CASO FENOMENO RAPPORT Clases de Rapport Externo, Es la forma de las relaciones en la cual los pensamientos o sentimientos, en los cuales puntos de vista se presentan puntos de vista compartidos, siendo el arte y la forma de acerarnos a otras personas, basandonos en la observación, de las otras formas de comunicación. Se expresa Lenguaje hablado, Es la forma de las relaciones en la cual los pensamientos o sentimientos, en los cuales puntos de vista se presentan puntos de vista compartidos, siendo el arte y la forma de acerarnos a otras personas, basandonos en la observación, de las otras formas de comunicación. Se expresa Lenguaje Grafico, Identificar a las perosnas Si son: Visuales: Los cuales tienen idea de las cosas respecto a lo que ven, Identificar a las perosnas Si son: Personas kinestésicas: Su idea de las cosas se basa en sus sensaciones y sentimientos, Identificar a las perosnas Si son: Auditivas: Las cuales tiene idea de las cosas con respecto a lo que escuchan, Comportamientos Son Interacciones, CASO FENOMENO RAPPORT ¿Que es? Es la forma de las relaciones en la cual los pensamientos o sentimientos, en los cuales puntos de vista se presentan puntos de vista compartidos, siendo el arte y la forma de acerarnos a otras personas, basandonos en la observación, de las otras formas de comunicación., Externo Se logra Sin que sean ovios los movimientos, Externo Se logra Usando movimientos espejos para parecernos a nuestros clientes imitando posturas y movimientos., Interno Se logra Despues de imitar a la persona, se le induce a seguirnos, para conocer sus creencias y su mundo interios., Comportamientos Son Relaciones publicas, Comportamientos Son Es la forma de las relaciones en la cual los pensamientos o sentimientos, en los cuales puntos de vista se presentan puntos de vista compartidos, siendo el arte y la forma de acerarnos a otras personas, basandonos en la observación, de las otras formas de comunicación., Es la forma de las relaciones en la cual los pensamientos o sentimientos, en los cuales puntos de vista se presentan puntos de vista compartidos, siendo el arte y la forma de acerarnos a otras personas, basandonos en la observación, de las otras formas de comunicación. Se expresa Lenguaje gesticulado, Externo Se logra Haciendo que nos siga para lograr una interacción, CASO FENOMENO RAPPORT Clases de Rapport Interno, Es la forma de las relaciones en la cual los pensamientos o sentimientos, en los cuales puntos de vista se presentan puntos de vista compartidos, siendo el arte y la forma de acerarnos a otras personas, basandonos en la observación, de las otras formas de comunicación. Principal función Crear una comunocación emocional efectiva y para lograr los objetivos., Es la forma de las relaciones en la cual los pensamientos o sentimientos, en los cuales puntos de vista se presentan puntos de vista compartidos, siendo el arte y la forma de acerarnos a otras personas, basandonos en la observación, de las otras formas de comunicación. Se expresa Lenguaje escrito