WARNING:
JavaScript is turned OFF. None of the links on this concept map will
work until it is reactivated.
If you need help turning JavaScript On, click here.
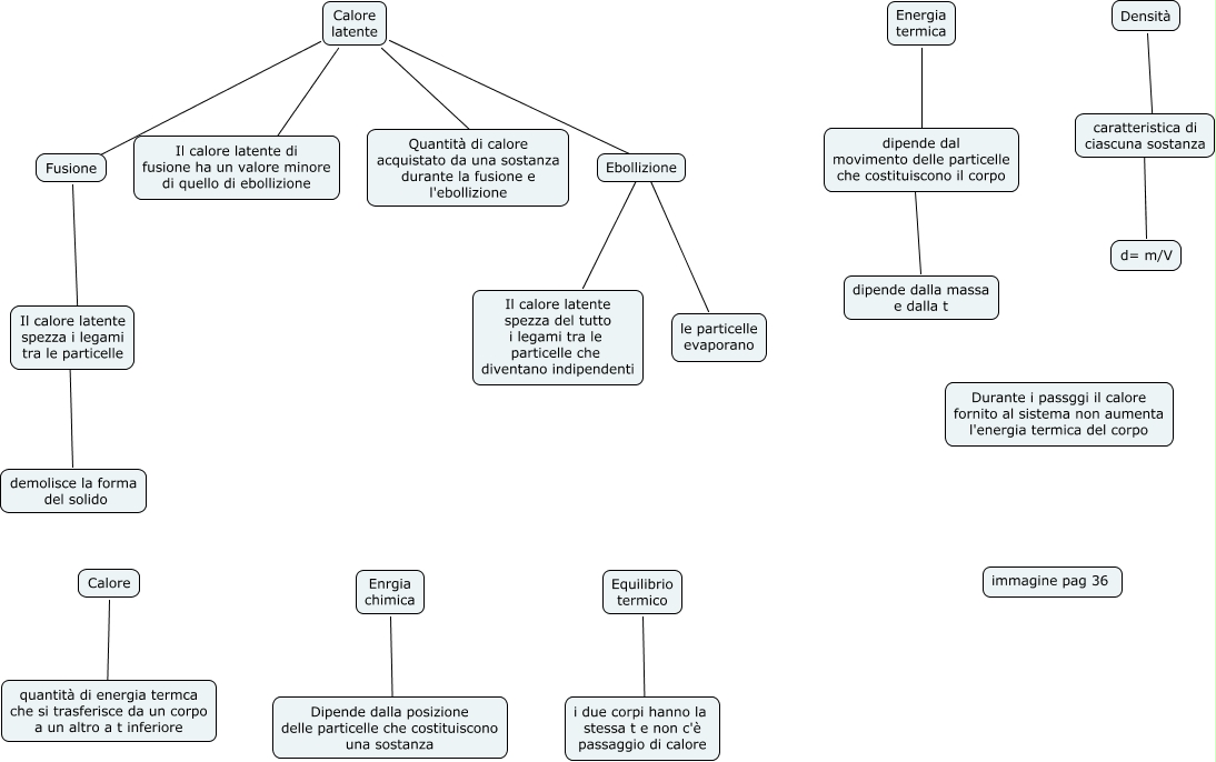
Questa Cmap, creata con IHMC CmapTools, contiene informazioni relative a: La temperatura pt 2, Calore latente ???? Il calore latente di fusione ha un valore minore di quello di ebollizione, Equilibrio termico ???? i due corpi hanno la stessa t e non c'è passaggio di calore, Ebollizione ???? Il calore latente spezza del tutto i legami tra le particelle che diventano indipendenti, Calore latente ???? Ebollizione, Densità ???? caratteristica di ciascuna sostanza, Ebollizione ???? le particelle evaporano, Calore latente ???? Quantità di calore acquistato da una sostanza durante la fusione e l'ebollizione, Fusione ???? Il calore latente spezza i legami tra le particelle, Calore latente ???? Fusione, Energia termica ???? dipende dal movimento delle particelle che costituiscono il corpo, Enrgia chimica ???? Dipende dalla posizione delle particelle che costituiscono una sostanza, caratteristica di ciascuna sostanza ???? d= m/V, Il calore latente spezza i legami tra le particelle ???? demolisce la forma del solido, Calore ???? quantità di energia termca che si trasferisce da un corpo a un altro a t inferiore, dipende dal movimento delle particelle che costituiscono il corpo ???? dipende dalla massa e dalla t