WARNING:
JavaScript is turned OFF. None of the links on this concept map will
work until it is reactivated.
If you need help turning JavaScript On, click here.
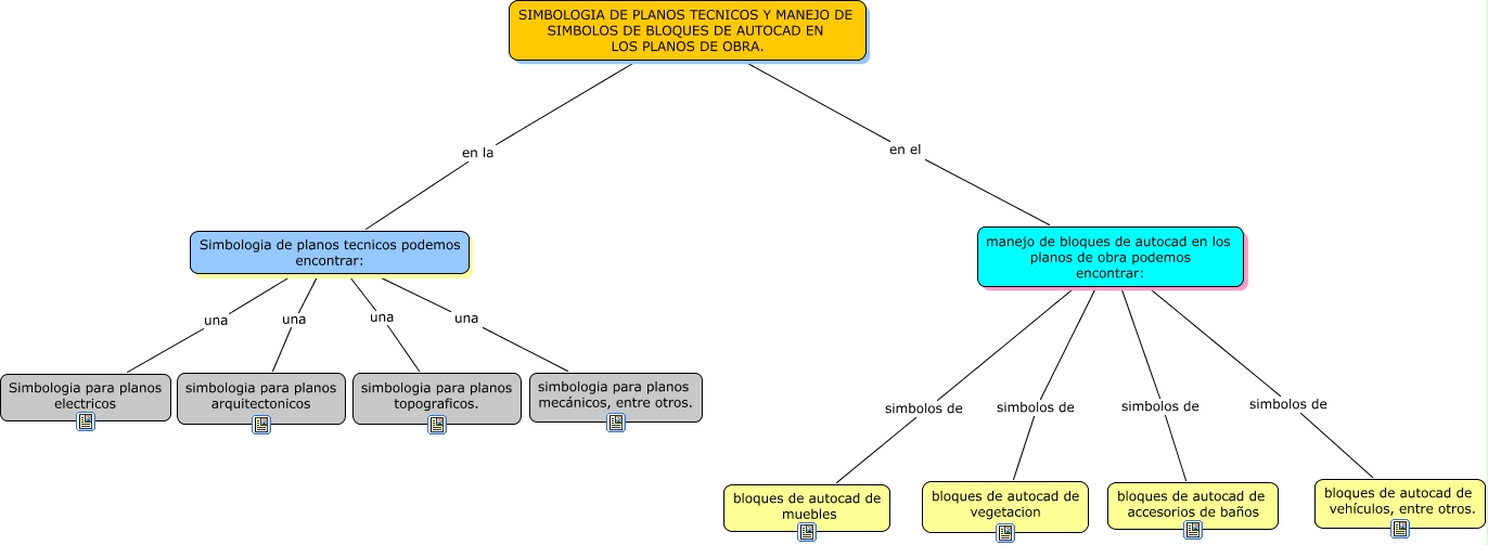
Este Cmap, tiene información relacionada con: Simbologia y manejo de bloques de autocad, Simbologia de planos tecnicos podemos encontrar: una simbologia para planos mecánicos, entre otros., manejo de bloques de autocad en los planos de obra podemos encontrar: simbolos de bloques de autocad de muebles, SIMBOLOGIA DE PLANOS TECNICOS Y MANEJO DE SIMBOLOS DE BLOQUES DE AUTOCAD EN LOS PLANOS DE OBRA. en el manejo de bloques de autocad en los planos de obra podemos encontrar:, Simbologia de planos tecnicos podemos encontrar: una simbologia para planos topograficos., Simbologia de planos tecnicos podemos encontrar: una simbologia para planos arquitectonicos, Simbologia de planos tecnicos podemos encontrar: una Simbologia para planos electricos, manejo de bloques de autocad en los planos de obra podemos encontrar: simbolos de bloques de autocad de vehículos, entre otros., manejo de bloques de autocad en los planos de obra podemos encontrar: simbolos de bloques de autocad de accesorios de baños, manejo de bloques de autocad en los planos de obra podemos encontrar: simbolos de bloques de autocad de vegetacion, SIMBOLOGIA DE PLANOS TECNICOS Y MANEJO DE SIMBOLOS DE BLOQUES DE AUTOCAD EN LOS PLANOS DE OBRA. en la Simbologia de planos tecnicos podemos encontrar: