WARNING:
JavaScript is turned OFF. None of the links on this concept map will
work until it is reactivated.
If you need help turning JavaScript On, click here.
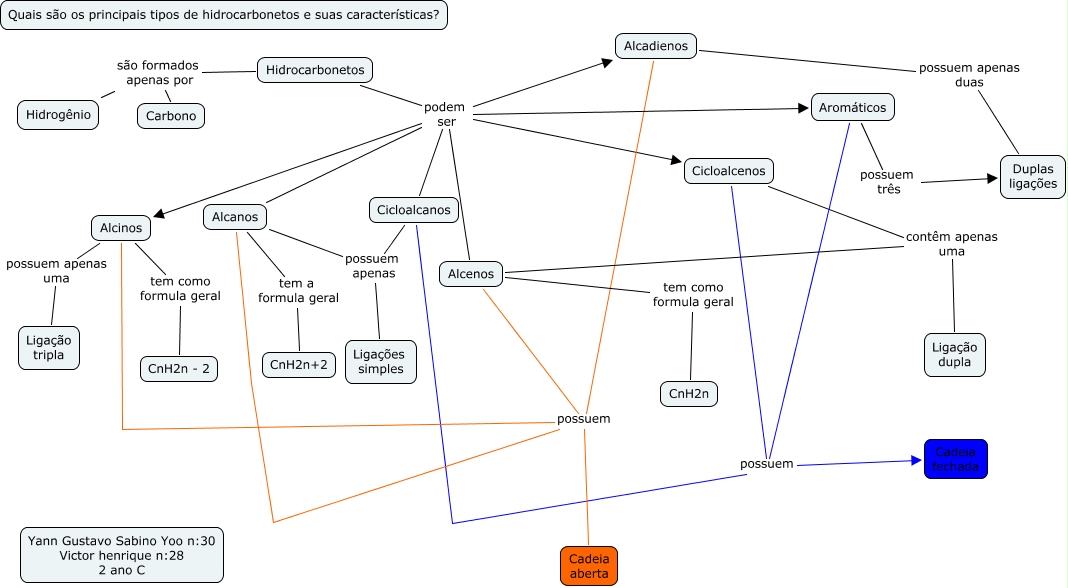
Esse mapa conceitual, produzido no IHMC CmapTools, tem a informação relacionada a: Hidrocatrbonetos 2c, Hidrocarbonetos podem ser Alcinos, Cicloalcenos contêm apenas uma Ligação dupla, Alcanos tem a formula geral CnH2n+2, Alcadienos possuem Cadeia aberta, Cicloalcenos possuem Cadeia fechada, Aromáticos possuem três Duplas ligações, Alcinos tem como formula geral CnH2n - 2, Alcenos contêm apenas uma Ligação dupla, Alcanos possuem apenas Ligações simples, Hidrocarbonetos são formados apenas por Hidrogênio, Hidrocarbonetos podem ser Alcanos, Hidrocarbonetos podem ser Alcadienos, Cicloalcanos possuem Cadeia fechada, Alcenos possuem Cadeia aberta, Hidrocarbonetos podem ser Cicloalcenos, Aromáticos possuem Cadeia fechada, Hidrocarbonetos podem ser Aromáticos, Alcinos possuem Cadeia aberta, Hidrocarbonetos podem ser Cicloalcanos, Alcanos possuem Cadeia aberta