WARNING:
JavaScript is turned OFF. None of the links on this concept map will
work until it is reactivated.
If you need help turning JavaScript On, click here.
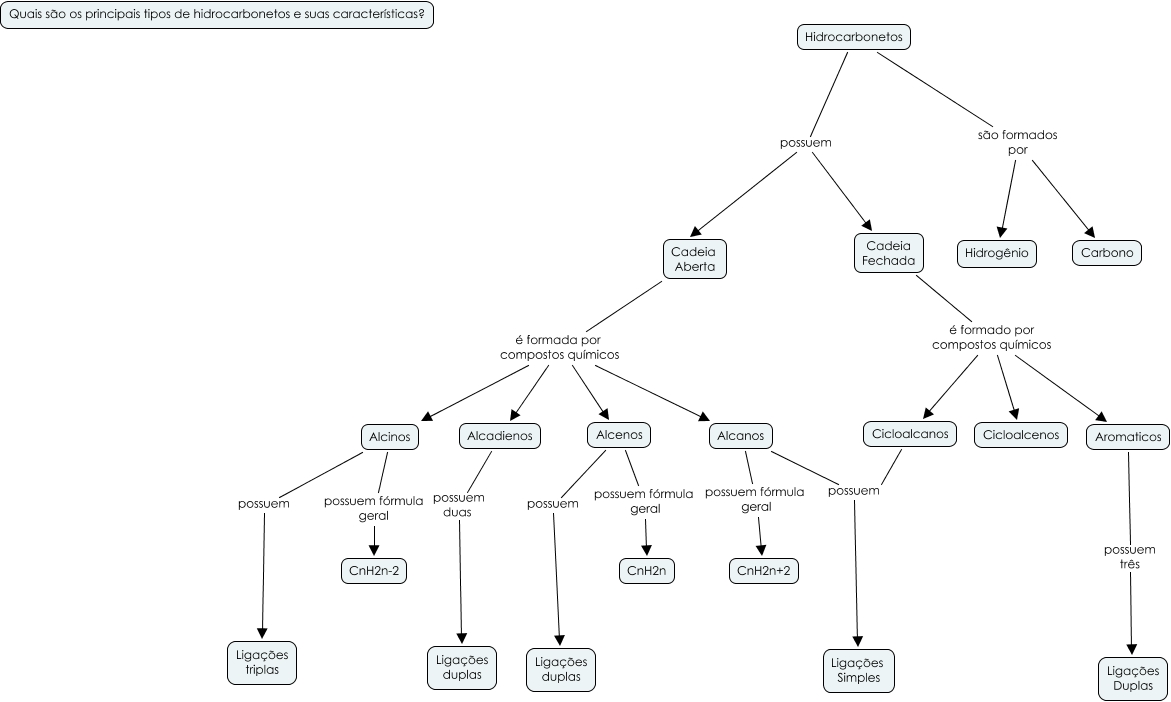
Esse mapa conceitual, produzido no IHMC CmapTools, tem a informação relacionada a: Hidrocatrbonetos 2D, Hidrocarbonetos são formados por Hidrogênio, Aromaticos possuem três Ligações Duplas, Cadeia Fechada é formado por compostos químicos Cicloalcanos, Cadeia Fechada é formado por compostos químicos Aromaticos, Alcenos possuem Ligações duplas, Alcenos possuem fórmula geral CnH2n, Cadeia Aberta é formada por compostos químicos Alcinos, Cadeia Aberta é formada por compostos químicos Alcanos, Alcanos possuem Ligações Simples, Hidrocarbonetos possuem Cadeia Aberta, Cadeia Aberta é formada por compostos químicos Alcenos, Cadeia Aberta é formada por compostos químicos Alcadienos, Alcinos possuem Ligações triplas, Alcadienos possuem duas Ligações duplas, Cicloalcanos possuem Ligações Simples, Alcanos possuem fórmula geral CnH2n+2, Alcinos possuem fórmula geral CnH2n-2, Hidrocarbonetos possuem Cadeia Fechada, Cadeia Fechada é formado por compostos químicos Cicloalcenos, Hidrocarbonetos são formados por Carbono