WARNING:
JavaScript is turned OFF. None of the links on this concept map will
work until it is reactivated.
If you need help turning JavaScript On, click here.
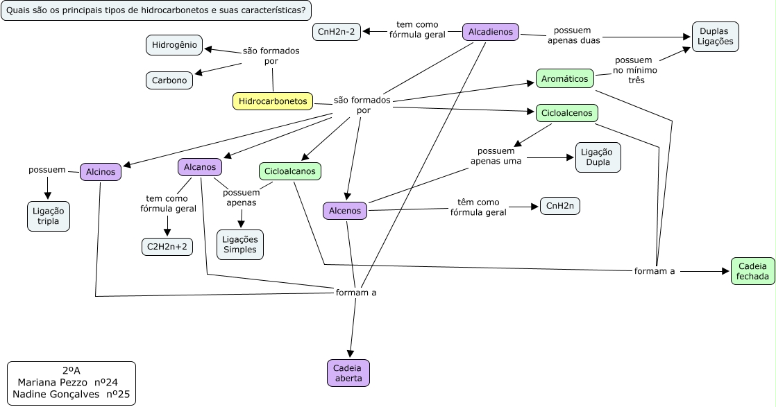
Esse mapa conceitual, produzido no IHMC CmapTools, tem a informação relacionada a: Hidrocatrbonetos, Cicloalcenos possuem apenas uma Ligação Dupla, Aromáticos formam a Cadeia fechada, Cicloalcenos formam a Cadeia fechada, Hidrocarbonetos são formados por Cicloalcanos, Alcinos formam a Cadeia aberta, Alcinos possuem Ligação tripla, Hidrocarbonetos são formados por Alcenos, Aromáticos possuem no mínimo três Duplas Ligações, Hidrocarbonetos são formados por Cicloalcenos, Hidrocarbonetos são formados por Alcadienos, Cicloalcanos possuem apenas Ligações Simples, Alcanos formam a Cadeia aberta, Alcenos possuem apenas uma Ligação Dupla, Hidrocarbonetos são formados por Alcinos, Alcanos tem como fórmula geral C2H2n+2, Alcenos formam a Cadeia aberta, Hidrocarbonetos são formados por Hidrogênio, Cicloalcanos formam a Cadeia fechada, Hidrocarbonetos são formados por Alcanos, Alcadienos formam a Cadeia aberta