WARNING:
JavaScript is turned OFF. None of the links on this concept map will
work until it is reactivated.
If you need help turning JavaScript On, click here.
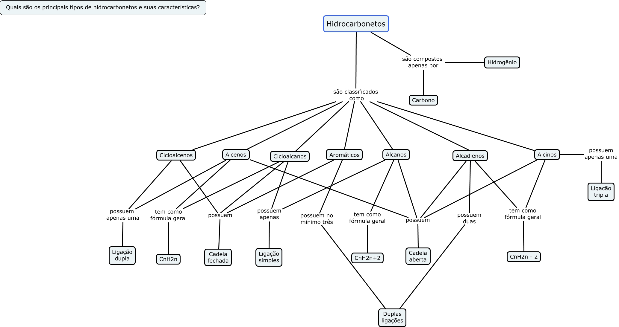
Esse mapa conceitual, produzido no IHMC CmapTools, tem a informação relacionada a: Hidrocatrbonetos, Alcadienos possuem duas Duplas ligações, Alcanos possuem Cadeia aberta, Hidrocarbonetos são classificados como Cicloalcenos, Alcenos tem como fórmula geral CnH2n, Alcenos possuem apenas uma Ligação dupla, Hidrocarbonetos são compostos apenas por Hidrogênio, Alcinos possuem apenas uma Ligação tripla, Alcanos tem como fórmula geral CnH2n+2, Hidrocarbonetos são classificados como Aromáticos, Aromáticos possuem Cadeia fechada, Alcenos possuem Cadeia aberta, Cicloalcanos tem como fórmula geral CnH2n, Hidrocarbonetos são classificados como Alcenos, Cicloalcanos possuem apenas Ligação simples, Alcinos possuem Cadeia aberta, Hidrocarbonetos são classificados como Alcanos, Alcanos possuem apenas Ligação simples, Hidrocarbonetos são classificados como Alcadienos, Hidrocarbonetos são classificados como Cicloalcanos, Aromáticos possuem no mínimo três Duplas ligações