WARNING:
JavaScript is turned OFF. None of the links on this concept map will
work until it is reactivated.
If you need help turning JavaScript On, click here.
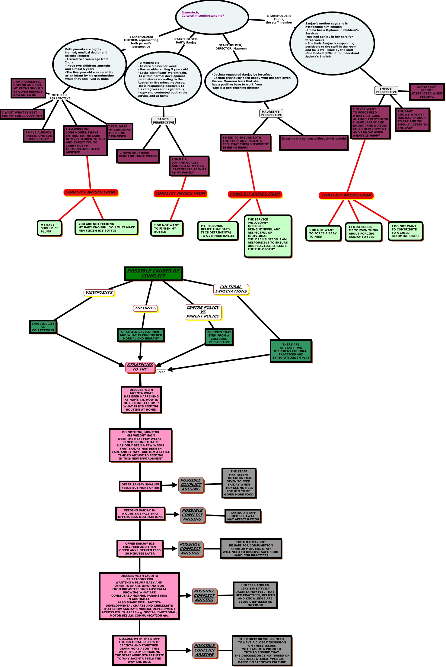
This Concept Map, created with IHMC CmapTools, has information related to: SCENARIO.cmap.cmap, I NEED TO ENSURE BOTH THE STAFF AND PARENTS FEEL THAT THEIR VIEWPOINT IS BEING HEARD CONFLICT ARISES FROM MY PERSONAL BELIEF THAT SAYS IT IS DETRIMENTAL TO OVERFEED BABIES, Both parents are highly trained; medical doctor and science lecturer -Arrived two years ago from India - Have two children: 3months and almost 5 years -The five year old was cared for as an infant by his grandmother while they still lived in India MOTHER'S PERSEPCTIVE I WANT WHAT IS BEST FOR MY SON...I LOVE HIM, Scenario A; Cultural misunderstanding? STAKEHOLDER; MOTHER, representing both parent's perspective Both parents are highly trained; medical doctor and science lecturer -Arrived two years ago from India - Have two children: 3months and almost 5 years -The five year old was cared for as an infant by his grandmother while they still lived in India, Sanjay's mother says she is not feeding him enough -Emma has a Diploma in Children's Services -Has had Sanjay in her care for three weeks - She feels Sanjay is responding positively to the staff in the room and he is well liked by the staff -She finds it difficult to understand Jacinta's English EMMA'S PERSPECTIVE THE BABY KNOWS WHEN IT HAS HAD ENOUGH TO EAT AND WE SHOULD LISTEN TO THE BABY, POLICIES THAT STEM FROM A CULTURAL PERSPECTIVE STRATEGIES TO TRY OFFER SANJAY SMALLER FEEDS BUT MORE OFTEN, DISCUSS WITH JACINTA HER REASONS FOR WANTING A PLUMP BABY AND OFFER TO SHARE INFORMATION FROM BREASTFEEDING AUSTRALIA SHOWING WHAT ARE CONSIDERED NORMAL PARAMETERS IN AUSTRALIA. ALSO SHARE WITH JACINTA DEVELOPMENTAL CHARTS AND CHECKLISTS THAT SHOW SANJAY'S NORMAL DEVELOPMENT ACROSS OTHER AREAS e.g. SOCIAL, EMOTIONAL, MOTOR SKILLS, COMMUNICATION etc. POSSIBLE CONFLICT ARISING UNLESS HANDLED VERY SENSITIVELY JACINTA MAY FEEL THAT HER PRACTICES, BELIEFS AND KNOWLEDGE ARE BEING DISMISSED AS INFERIOR, INDIVIDULIST VS COLLECTIVIST STRATEGIES TO TRY DISCUSS WITH JACINTA HER REASONS FOR WANTING A PLUMP BABY AND OFFER TO SHARE INFORMATION FROM BREASTFEEDING AUSTRALIA SHOWING WHAT ARE CONSIDERED NORMAL PARAMETERS IN AUSTRALIA. ALSO SHARE WITH JACINTA DEVELOPMENTAL CHARTS AND CHECKLISTS THAT SHOW SANJAY'S NORMAL DEVELOPMENT ACROSS OTHER AREAS e.g. SOCIAL, EMOTIONAL, MOTOR SKILLS, COMMUNICATION etc., FEEDING SANJAY IN A QUIETER SPACE THAT OFFERS LESS DISTRACTIONS POSSIBLE CONFLICT ARISING TAKING A STAFF MEMBER AWAY MAY AFFECT RATIOS, I SMILE A LOT AND GURGLE AND COO AT MY NEW CAREGIVERS AS WELL AS MY FAMILY CONFLICT ARISES FROM I DO NOT WANT TO FINISH MY BOTTLE, Sanjay's mother says she is not feeding him enough -Emma has a Diploma in Children's Services -Has had Sanjay in her care for three weeks - She feels Sanjay is responding positively to the staff in the room and he is well liked by the staff -She finds it difficult to understand Jacinta's English EMMA'S PERSPECTIVE SANJAY CAN BECOME DISTRACTED WHEN FEEDING, I NEED TO ENSURE BOTH THE STAFF AND PARENTS FEEL THAT THEIR VIEWPOINT IS BEING HEARD CONFLICT ARISES FROM THE SERVICE PHILOSOPHY INCLUDES BEING MINDFUL AND RESPECTFUL OF INDIVIDUAL CHILDREN'S NEEDS, I AM RESPONSIBLE TO ENSURE OUR PRACTISE REFLECTS THE PHILOSOPHY, THERE ARE AT LEAST TWO DIFFERENT CULTURAL PRACTICES AND EXPECTATIONS IN PLAY ????, INDIVIDULIST VS COLLECTIVIST STRATEGIES TO TRY OFFER SANJAY HIS FULL FEED AND THEN OFFER ANY UNTAKEN FEED 20 MINUTES LATER, OF CHIILD DEVELOPMENT AND WHAT IS CONSIDERED NORMAL AND HEALTHY STRATEGIES TO TRY FEEDING SANJAY IN A QUIETER SPACE THAT OFFERS LESS DISTRACTIONS, POSSIBLE CAUSES OF CONFLICT THEORIES OF CHIILD DEVELOPMENT AND WHAT IS CONSIDERED NORMAL AND HEALTHY, POSSIBLE CAUSES OF CONFLICT CULTURAL EXPECTATIONS THERE ARE AT LEAST TWO DIFFERENT CULTURAL PRACTICES AND EXPECTATIONS IN PLAY, INDIVIDULIST VS COLLECTIVIST STRATEGIES TO TRY OFFER SANJAY SMALLER FEEDS BUT MORE OFTEN, Both parents are highly trained; medical doctor and science lecturer -Arrived two years ago from India - Have two children: 3months and almost 5 years -The five year old was cared for as an infant by his grandmother while they still lived in India MOTHER'S PERSEPCTIVE I HAVE ALREADY RAISED ONE SON SUCCESSFULLY, POLICIES THAT STEM FROM A CULTURAL PERSPECTIVE STRATEGIES TO TRY DISCUSS WITH JACINTA WHAT HAS BEEN HAPPENING AT HOME e.g. HOW IS HE FEEDING AT HOME? WHAT IS HIS FEEDING ROUTINE AT HOME?, OF CHIILD DEVELOPMENT AND WHAT IS CONSIDERED NORMAL AND HEALTHY STRATEGIES TO TRY OFFER SANJAY SMALLER FEEDS BUT MORE OFTEN