WARNING:
JavaScript is turned OFF. None of the links on this concept map will
work until it is reactivated.
If you need help turning JavaScript On, click here.
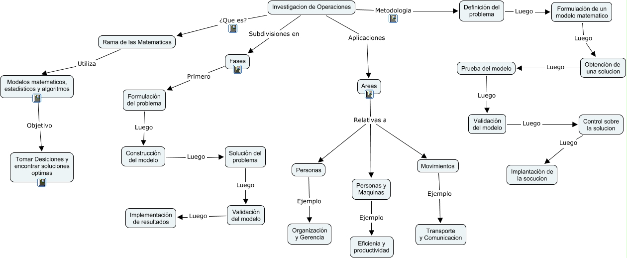
Este Cmap, tiene información relacionada con: Investigacion De Operaciones v1, Obtención de una solucion Luego Prueba del modelo, Rama de las Matematicas Utiliza Modelos matematicos, estadisticos y algoritmos, Movimientos Ejemplo Transporte y Comunicacion, Personas y Maquinas Ejemplo Eficienia y productividad, Personas Ejemplo Organización y Gerencia, Modelos matematicos, estadisticos y algoritmos Objetivo Tomar Desiciones y encontrar soluciones optimas, Solución del problema Luego Validación del modelo, Areas Relativas a Personas y Maquinas, Formulación del problema Luego Construcción del modelo, Construcción del modelo Luego Solución del problema, Control sobre la solucion Luego Implantación de la socucion, Investigacion de Operaciones Metodologia Definición del problema, Areas Relativas a Movimientos, Fases Primero Formulación del problema, Validación del modelo Luego Control sobre la solucion, Investigacion de Operaciones ¿Que es? Rama de las Matematicas, Formulación de un modelo matematico Luego Obtención de una solucion, Definición del problema Luego Formulación de un modelo matematico, Areas Relativas a Personas, Investigacion de Operaciones Aplicaciones Areas