WARNING:
JavaScript is turned OFF. None of the links on this concept map will
work until it is reactivated.
If you need help turning JavaScript On, click here.
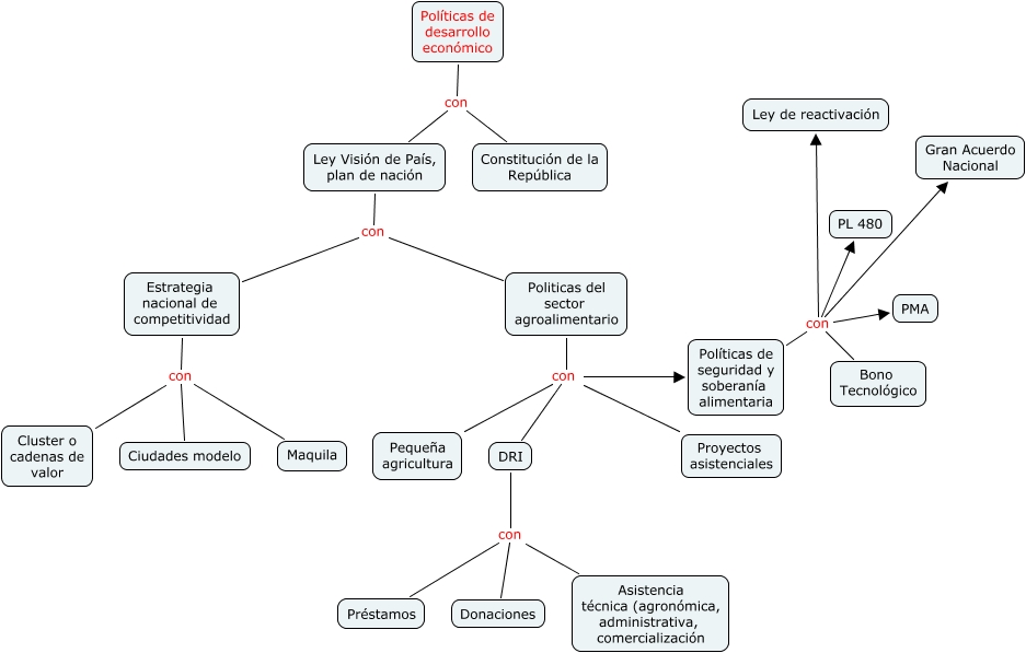
Este Cmap, tiene información relacionada con: Políticas de desarrollo Investigación DHA, Políticas de seguridad y soberanía alimentaria con Ley de reactivación, Ley Visión de País, plan de nación con Estrategia nacional de competitividad, Políticas de seguridad y soberanía alimentaria con PL 480, Políticas de desarrollo económico con Constitución de la República, Políticas de desarrollo económico con Ley Visión de País, plan de nación, Estrategia nacional de competitividad con Ciudades modelo, Politicas del sector agroalimentario con DRI, Políticas de seguridad y soberanía alimentaria con PMA, DRI con Asistencia técnica (agronómica, administrativa, comercialización, Políticas de seguridad y soberanía alimentaria con Gran Acuerdo Nacional, Estrategia nacional de competitividad con Cluster o cadenas de valor, Políticas de seguridad y soberanía alimentaria con Bono Tecnológico, Politicas del sector agroalimentario con Pequeña agricultura, DRI con Donaciones, Politicas del sector agroalimentario con Proyectos asistenciales, Politicas del sector agroalimentario con Políticas de seguridad y soberanía alimentaria, Ley Visión de País, plan de nación con Politicas del sector agroalimentario, Estrategia nacional de competitividad con Maquila, DRI con Préstamos