WARNING:
JavaScript is turned OFF. None of the links on this concept map will
work until it is reactivated.
If you need help turning JavaScript On, click here.
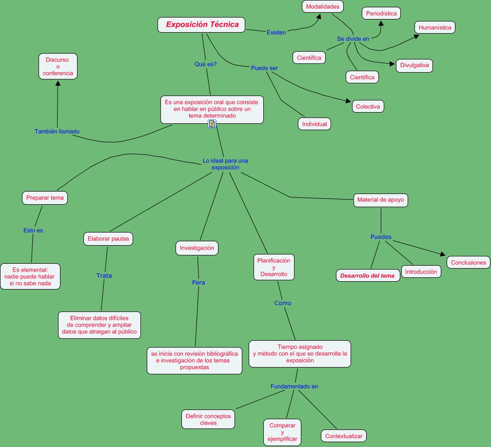
Este Cmap, tiene información relacionada con: EXPOSICION TECNICA, Es una exposición oral que consiste en hablar en público sobre un tema determinado Lo ideal para una exposición Elaborar pautas, Material de apoyo Puedes Conclusiones, Modalidades Se divide en Científica, Es una exposición oral que consiste en hablar en público sobre un tema determinado Lo ideal para una exposición Investigación, Exposición Técnica Puede ser Individual, Es una exposición oral que consiste en hablar en público sobre un tema determinado También llamado Discurso o conferencia, Es una exposición oral que consiste en hablar en público sobre un tema determinado Lo ideal para una exposición Planificación y Desarrollo, Modalidades Se divide en Científica, Tiempo asignado y método con el que se desarrolla la exposición Fundamentado en Definir conceptos claves, Material de apoyo Puedes Introducción, Material de apoyo Lo ideal para una exposición Planificación y Desarrollo, Material de apoyo Lo ideal para una exposición Preparar tema, Es una exposición oral que consiste en hablar en público sobre un tema determinado Lo ideal para una exposición Preparar tema, Planificación y Desarrollo Como Tiempo asignado y método con el que se desarrolla la exposición, Exposición Técnica Existen Modalidades, Tiempo asignado y método con el que se desarrolla la exposición Fundamentado en Contextualizar, Modalidades Se divide en Divulgativa, Investigación Para se inicia con revisión bibliográfica e investigación de los temas propuestas, Elaborar pautas Trata Eliminar datos difíciles de comprender y ampliar datos que atraigan al público, Exposición Técnica Puede ser Colectiva