WARNING:
JavaScript is turned OFF. None of the links on this concept map will
work until it is reactivated.
If you need help turning JavaScript On, click here.
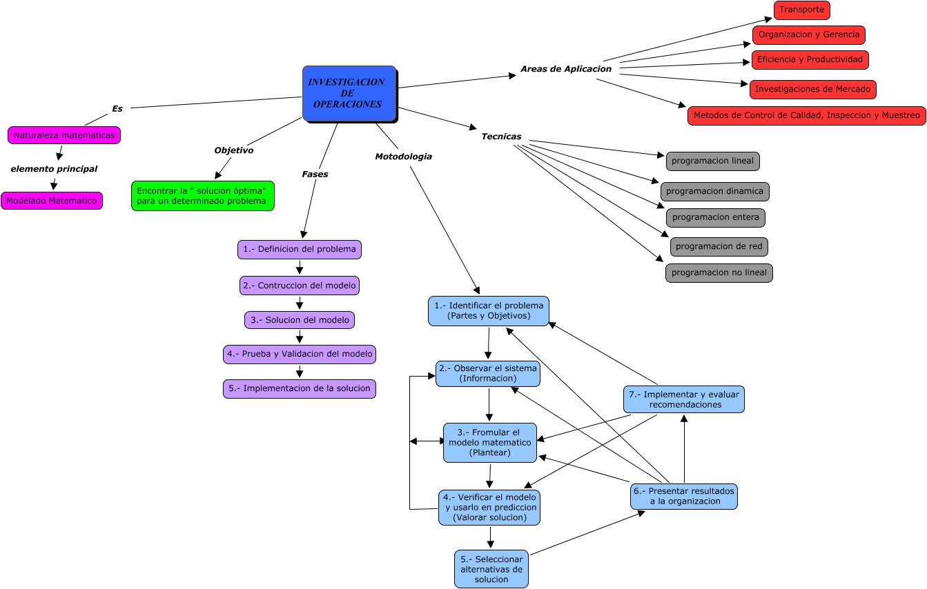
Este Cmap, tiene información relacionada con: mapa io, 5.- Seleccionar alternativas de solucion 6.- Presentar resultados a la organizacion 7.- Implementar y evaluar recomendaciones, 7.- Implementar y evaluar recomendaciones 4.- Verificar el modelo y usarlo en prediccion (Valorar solucion) 5.- Seleccionar alternativas de solucion, 5.- Seleccionar alternativas de solucion 6.- Presentar resultados a la organizacion, INVESTIGACION DE OPERACIONES Objetivo Encontrar la " solución óptima" para un determinado problema, INVESTIGACION DE OPERACIONES Areas de Aplicacion Organizacion y Gerencia, 7.- Implementar y evaluar recomendaciones 4.- Verificar el modelo y usarlo en prediccion (Valorar solucion), 5.- Seleccionar alternativas de solucion 6.- Presentar resultados a la organizacion 1.- Identificar el problema (Partes y Objetivos), INVESTIGACION DE OPERACIONES Areas de Aplicacion Metodos de Control de Calidad, Inspeccion y Muestreo, INVESTIGACION DE OPERACIONES Tecnicas programacion de red, 3.- Fromular el modelo matematico (Plantear) 4.- Verificar el modelo y usarlo en prediccion (Valorar solucion), Naturaleza matematicas elemento principal Modelado Matematico, 1.- Definicion del problema 2.- Contruccion del modelo 3.- Solucion del modelo, INVESTIGACION DE OPERACIONES Areas de Aplicacion Investigaciones de Mercado, 5.- Seleccionar alternativas de solucion 6.- Presentar resultados a la organizacion 3.- Fromular el modelo matematico (Plantear), 7.- Implementar y evaluar recomendaciones ???? 1.- Identificar el problema (Partes y Objetivos), INVESTIGACION DE OPERACIONES Areas de Aplicacion Transporte, 3.- Fromular el modelo matematico (Plantear) ????, INVESTIGACION DE OPERACIONES Tecnicas programacion no lineal, INVESTIGACION DE OPERACIONES Areas de Aplicacion Eficiencia y Productividad, INVESTIGACION DE OPERACIONES Motodologia 1.- Identificar el problema (Partes y Objetivos)