WARNING:
JavaScript is turned OFF. None of the links on this concept map will
work until it is reactivated.
If you need help turning JavaScript On, click here.
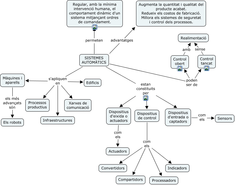
Aquest mapa conceptual conté informació relacionada amb: Control_Robòtica, Dispositius d'entrada o captadors com els Sensors, Dispositius de control com els Processadors, SISTEMES AUTOMÀTICS s'apliquen en Edificis, Dispositius de control com els Compartidors, SISTEMES AUTOMÀTICS s'apliquen en Xarxes de comunicació, SISTEMES AUTOMÀTICS estan constituits per Dispositius d'entrada o captadors, Dispositius de control com els Indicadors, Control obert amb Realimentació, SISTEMES AUTOMÀTICS s'apliquen en Processos productius, SISTEMES AUTOMÀTICS estan constituits per Dispositius de control, Dispositius de control com els Convertidors, Dispositius d'eixida o actuadors com els Actuadors, SISTEMES AUTOMÀTICS estan constituits per Dispositius d'eixida o actuadors, SISTEMES AUTOMÀTICS s'apliquen en Màquines i aparells, SISTEMES AUTOMÀTICS poden ser de Control obert, SISTEMES AUTOMÀTICS s'apliquen en Infraestructures, SISTEMES AUTOMÀTICS advantatges Augmenta la quantitat i qualitat del producte acabat. Redueix els costos de fabricació. Millora els sistemes de seguretat i control dels processos., Control tancat sense Realimentació, SISTEMES AUTOMÀTICS poden ser de Control tancat, Màquines i aparells els més advançats són Els robots