WARNING:
JavaScript is turned OFF. None of the links on this concept map will
work until it is reactivated.
If you need help turning JavaScript On, click here.
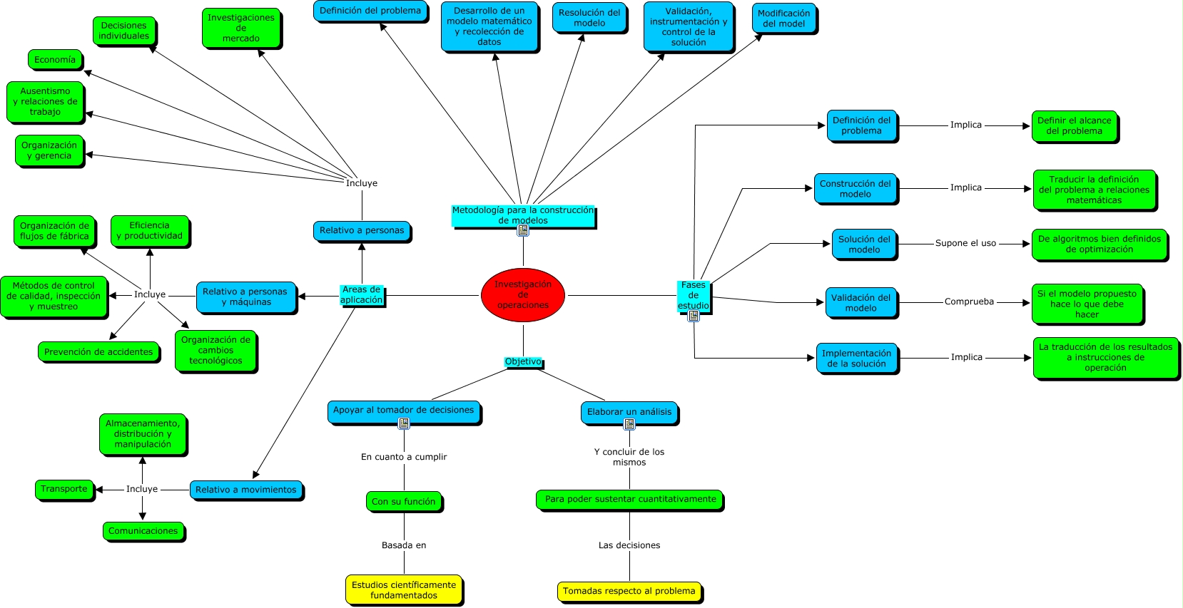
Este Cmap, tiene información relacionada con: IO - Mapa, Investigación de operaciones Metodología para la construcción de modelos Desarrollo de un modelo matemático y recolección de datos, Investigación de operaciones Fases de estudio Solución del modelo, Investigación de operaciones Metodología para la construcción de modelos Resolución del modelo, Relativo a personas y máquinas Incluye Prevención de accidentes, Investigación de operaciones Metodología para la construcción de modelos Definición del problema, Investigación de operaciones Areas de aplicación Relativo a movimientos, Relativo a personas Incluye Organización y gerencia, Para poder sustentar cuantitativamente Las decisiones Tomadas respecto al problema, Implementación de la solución Implica La traducción de los resultados a instrucciones de operación, Relativo a personas y máquinas Incluye Organización de flujos de fábrica, Relativo a personas Incluye Decisiones individuales, Relativo a personas Incluye Investigaciones de mercado, Relativo a personas y máquinas Incluye Eficiencia y productividad, Relativo a personas Incluye Ausentismo y relaciones de trabajo, Relativo a personas Incluye Economía, Relativo a movimientos Incluye Transporte, Apoyar al tomador de decisiones En cuanto a cumplir Con su función, Solución del modelo Supone el uso De algoritmos bien definidos de optimización, Investigación de operaciones Fases de estudio Construcción del modelo, Investigación de operaciones Areas de aplicación Relativo a personas y máquinas