WARNING:
JavaScript is turned OFF. None of the links on this concept map will
work until it is reactivated.
If you need help turning JavaScript On, click here.
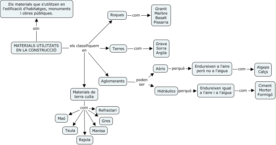
Aquest mapa conceptual conté informació relacionada amb: Materials de construcció, Endureixen a l'aire però no a l'aigua com Algeps Calçs, MATERIALS UTILITZATS EN LA CONSTRUCCIÓ els classifiquem en Aglomerants, Hidràulics perquè Endureixen igual a l'aire i a l'aigua, MATERIALS UTILITZATS EN LA CONSTRUCCIÓ els classifiquem en Materials de terra cuïta, Materials de terra cuïta com Manisa, Endureixen igual a l'aire i a l'aigua com Ciment Morter Formigó, Aglomerants poden ser Aèris, MATERIALS UTILITZATS EN LA CONSTRUCCIÓ són Els materials que s'utilitzen en l'edificació d'habitatges, monuments i obres públiques., MATERIALS UTILITZATS EN LA CONSTRUCCIÓ els classifiquem en Roques, Roques com Granit Marbre Basalt Pissarra, Aèris perquè Endureixen a l'aire però no a l'aigua, Materials de terra cuïta com Teula, Aglomerants poden ser Hidràulics, Materials de terra cuïta com Gres, Materials de terra cuïta com Refractari, Materials de terra cuïta com Maó, Terres com Grava Sorra Argila, MATERIALS UTILITZATS EN LA CONSTRUCCIÓ els classifiquem en Terres, Materials de terra cuïta com Rajola