WARNING:
JavaScript is turned OFF. None of the links on this concept map will
work until it is reactivated.
If you need help turning JavaScript On, click here.
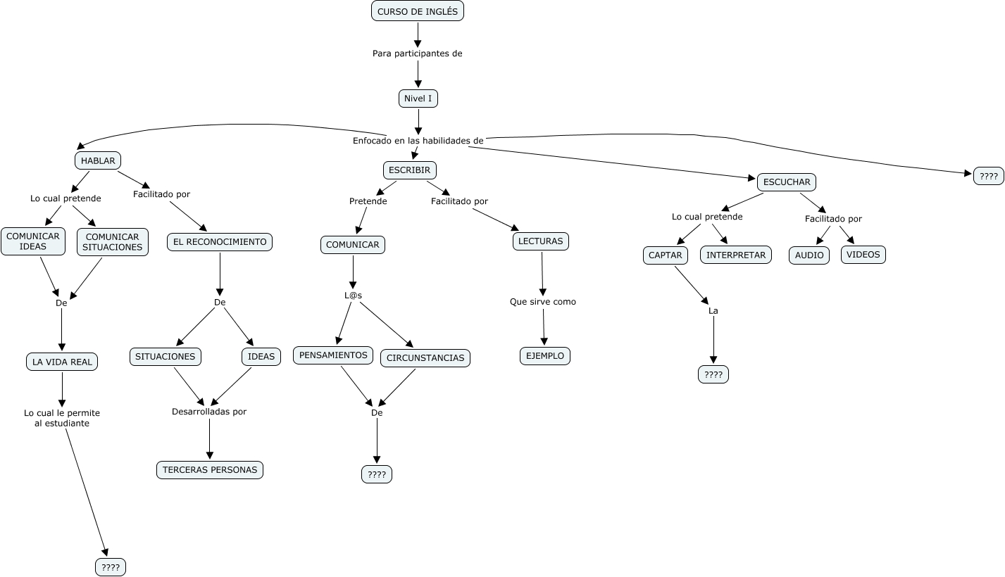
Este Cmap, tiene información relacionada con: ELMER TABORDA BONILLA, PENSAMIENTOS De ????, COMUNICAR L@s CIRCUNSTANCIAS, Nivel I Enfocado en las habilidades de ESCRIBIR, COMUNICAR L@s PENSAMIENTOS, IDEAS Desarrolladas por TERCERAS PERSONAS, EL RECONOCIMIENTO De IDEAS, EL RECONOCIMIENTO De SITUACIONES, HABLAR Lo cual pretende COMUNICAR IDEAS, SITUACIONES Desarrolladas por TERCERAS PERSONAS, ESCUCHAR Lo cual pretende CAPTAR, ESCUCHAR Facilitado por AUDIO, CURSO DE INGLÉS Para participantes de Nivel I, CIRCUNSTANCIAS De ????, HABLAR Facilitado por EL RECONOCIMIENTO, CAPTAR La ????, ESCUCHAR Lo cual pretende INTERPRETAR, ESCRIBIR Pretende COMUNICAR, Nivel I Enfocado en las habilidades de ????, Nivel I Enfocado en las habilidades de ESCUCHAR, ESCRIBIR Facilitado por LECTURAS