WARNING:
JavaScript is turned OFF. None of the links on this concept map will
work until it is reactivated.
If you need help turning JavaScript On, click here.
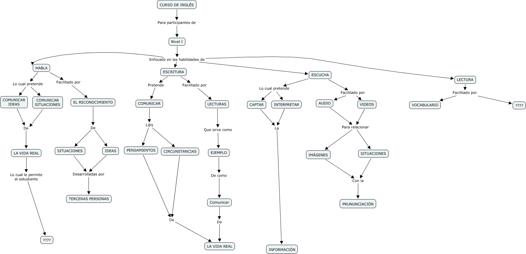
Este Cmap, tiene información relacionada con: ELMER TABORDA BONILLA, Nivel I Enfocado en las habilidades de ESCUCHA, SITUACIONES Desarrolladas por TERCERAS PERSONAS, COMUNICAR SITUACIONES De LA VIDA REAL, Nivel I Enfocado en las habilidades de LECTURA, AUDIO Para relacionar IMÁGENES, IMÁGENES Con la PRUNUNCIACIÓN, VIDEOS Para relacionar SITUACIONES, INTERPRETAR La INFORMACIÓN, ESCUCHA Facilitado por VIDEOS, COMUNICAR IDEAS De LA VIDA REAL, HABLA Lo cual pretende COMUNICAR SITUACIONES, COMUNICAR L@s PENSAMIENTOS, LECTURA Facilitado por VOCABULARIO, SITUACIONES Con la PRUNUNCIACIÓN, Nivel I Enfocado en las habilidades de HABLA, CURSO DE INGLÉS Para participantes de Nivel I, EJEMPLO De como Comunicar, ESCUCHA Lo cual pretende CAPTAR, ESCRITURA Pretende COMUNICAR, HABLA Lo cual pretende COMUNICAR IDEAS