WARNING:
JavaScript is turned OFF. None of the links on this concept map will
work until it is reactivated.
If you need help turning JavaScript On, click here.
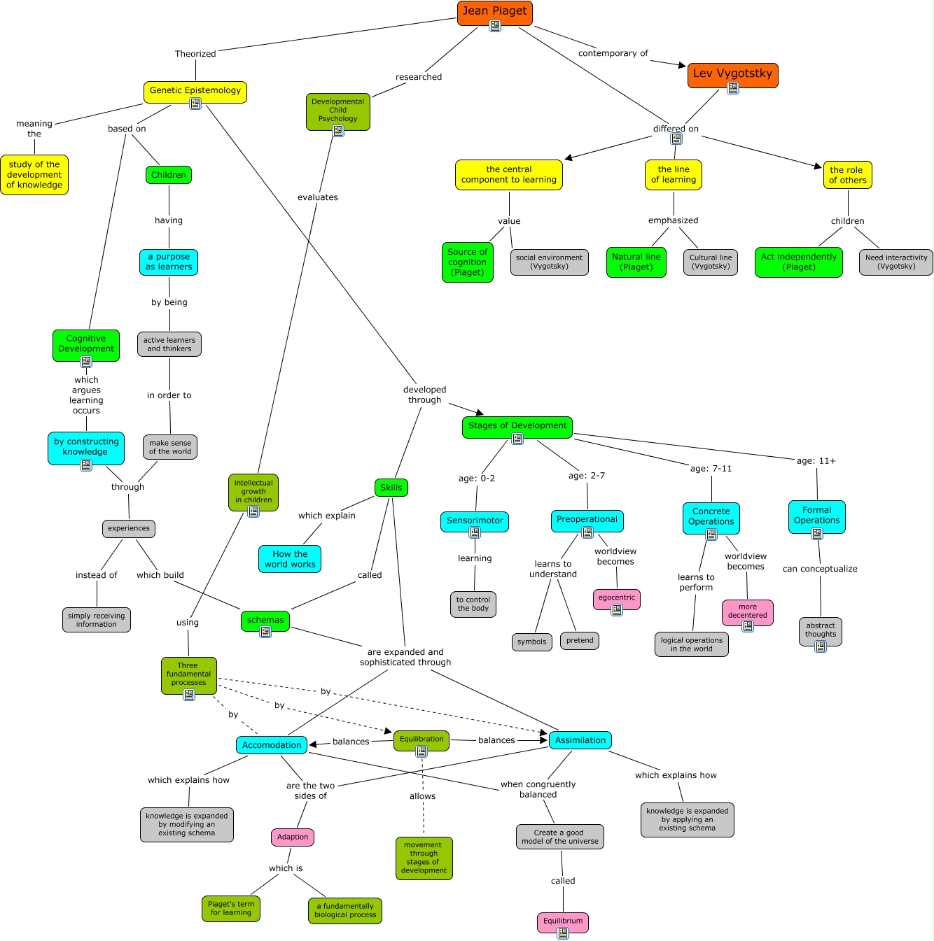
This Concept Map, created with IHMC CmapTools, has information related to: Piaget CMap, Genetic Epistemology based on Cognitive Development, the line of learning emphasized Cultural line (Vygotsky), Concrete Operations worldview becomes more decentered, Three fundamental processes by Equilibration, Jean Piaget Theorized Genetic Epistemology, Three fundamental processes by Assimilation, Adaption which is a fundamentally biological process, Preoperational learns to understand pretend, experiences which build schemas, Jean Piaget differed on the central component to learning, Lev Vygotstky differed on the line of learning, Preoperational worldview becomes egocentric, Equilibration allows movement through stages of development, by constructing knowledge through experiences, Stages of Development age: 11+ Formal Operations, intellectual growth in children using Three fundamental processes, Assimilation when congruently balanced Create a good model of the universe, Genetic Epistemology based on Children, Genetic Epistemology developed through Skills, Stages of Development age: 7-11 Concrete Operations