WARNING:
JavaScript is turned OFF. None of the links on this concept map will
work until it is reactivated.
If you need help turning JavaScript On, click here.
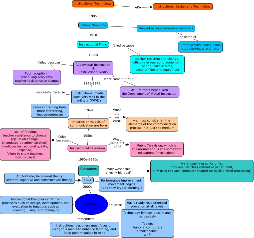
This Concept Map, created with IHMC CmapTools, has information related to: History of Instructional Technology map, theories or models of communication are born What did we learn? we must consider all the elements of the communication process, not just the medium, Computers Why wasnt this a really big deal? were usually used for drills, only one per class instead of per student, only used to teach computer-related tasks (like word processing), Instructional Technology 1905 School Museums, Instructional Films 1920s Audiovisual Instruction & Instructional Radio, INTERNET success! Has already revolutionized education at all levels, INTERNET ???? Instructional Designers shift from processes such as design, development, and evaluation to functions such as creating, using, and managing, Instructional media does very well in the military (WWII) successful because reduced training time, more interesting, less absenteeism, Has already revolutionized education at all levels ???? Technology Evloves quickly and pervasively Tablets Personal computers Smartphones Wi-Fi, Audiovisual Instruction & Instructional Radio what came out of it? ACET's roots began with the Department of Visual Instruction, 1994 ???? Performance improvement movement begins (and they love e-learning!), Instructional Television What came out of it? Public Television, which is still around and is still somewhat educational/instructional, theories or models of communication are born 1950s Instructional Television, INTERNET remember: instructional designers must focus on using this media to enhance learning, and keep past mistakes in mind, Instructional Television 1980s-1990s Computers, At this time, behavioral theory shfits to cognitive and constructivist theory. ???? 1994, Instructional Films failed because teacher resistence to change, difficulty in operating equipment, poor quality of films, costs of films and equipment, School Museums 1910 Instructional Films, Instructional Technology AKA Instructional Design and Technology, Instructional Television failed because lack of funding, teacher resistance to change, Top-Down change, (mandated by administration), mediocre instructional quality, expense, failure to show teachers how to use it, Audiovisual Instruction & Instructional Radio failed because Poor reception, scheduling problems, teacher resistance to change