WARNING:
JavaScript is turned OFF. None of the links on this concept map will
work until it is reactivated.
If you need help turning JavaScript On, click here.
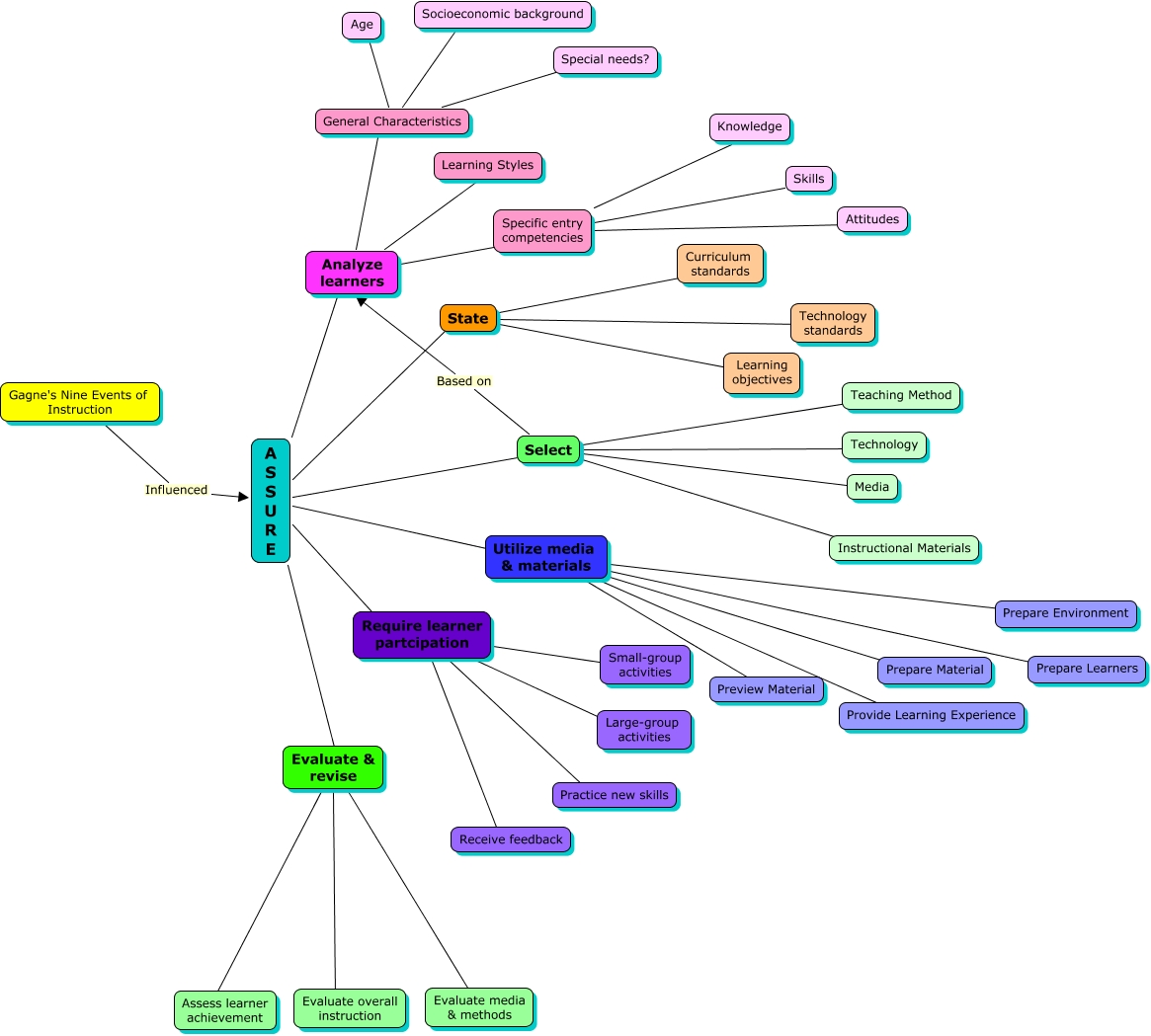
This Concept Map, created with IHMC CmapTools, has information related to: The Assure Model_Week 3, Require learner partcipation ???? Practice new skills, Gagne's Nine Events of Instruction Influenced A S S U R E, A S S U R E S State, Specific entry competencies ???? Attitudes, A S S U R E R Require learner partcipation, Select Based on Analyze learners, Select ???? Technology, Utilize media & materials ???? Prepare Material, Evaluate & revise Evaluate media & methods, Utilize media & materials ???? Prepare Learners, Evaluate & revise ???? Evaluate overall instruction, A S S U R E E Evaluate & revise, A S S U R E S Select, Utilize media & materials ???? Preview Material, State ???? Curriculum standards, Utilize media & materials ???? Prepare Environment, A S S U R E U Utilize media & materials, Select ???? Media, Specific entry competencies ???? Knowledge, Utilize media & materials ???? Provide Learning Experience