WARNING:
JavaScript is turned OFF. None of the links on this concept map will
work until it is reactivated.
If you need help turning JavaScript On, click here.
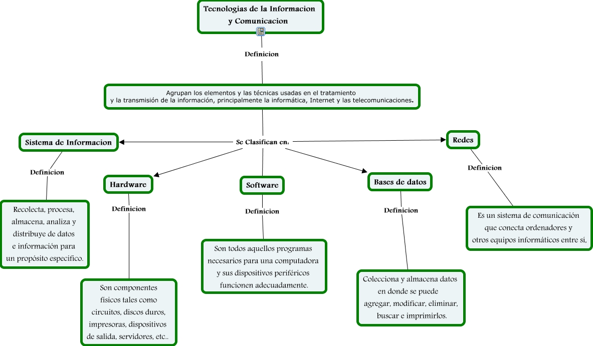
Este Cmap, tiene información relacionada con: TIC, Hardware Definicion Son componentes físicos tales como circuitos, discos duros, impresoras, dispositivos de salida, servidores, etc.., Tecnologias de la Informacion y Comunicacion Definicion Agrupan los elementos y las técnicas usadas en el tratamiento y la transmisión de la información, principalmente la informática, Internet y las telecomunicaciones., Agrupan los elementos y las técnicas usadas en el tratamiento y la transmisión de la información, principalmente la informática, Internet y las telecomunicaciones. Se Clasifican en: Sistema de Informacion, Sistema de Informacion Definicion Recolecta, procesa, almacena, analiza y distribuye de datos e información para un propósito especifico., Software Definicion Son todos aquellos programas necesarios para una computadora y sus dispositivos periféricos funcionen adecuadamente., Agrupan los elementos y las técnicas usadas en el tratamiento y la transmisión de la información, principalmente la informática, Internet y las telecomunicaciones. Se Clasifican en: Hardware, Bases de datos Definicion Colecciona y almacena datos en donde se puede agregar, modificar, eliminar, buscar e imprimirlos., Agrupan los elementos y las técnicas usadas en el tratamiento y la transmisión de la información, principalmente la informática, Internet y las telecomunicaciones. Se Clasifican en: Redes, Agrupan los elementos y las técnicas usadas en el tratamiento y la transmisión de la información, principalmente la informática, Internet y las telecomunicaciones. Se Clasifican en: Software, Redes Definicion Es un sistema de comunicación que conecta ordenadores y otros equipos informáticos entre sí,, Agrupan los elementos y las técnicas usadas en el tratamiento y la transmisión de la información, principalmente la informática, Internet y las telecomunicaciones. Se Clasifican en: Bases de datos