WARNING:
JavaScript is turned OFF. None of the links on this concept map will
work until it is reactivated.
If you need help turning JavaScript On, click here.
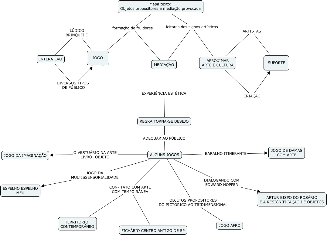
Esse mapa conceitual, produzido no IHMC CmapTools, tem a informação relacionada a: OBJETOS PROPOSITORES, JOGO LÚDICO BRINQUEDO INTERATIVO, APROXIMAR ARTE E CULTURA CRIAÇÃO SUPORTE, ALGUNS JOGOS BARALHO ITINERANTE JOGO DE DAMAS COM ARTE, ALGUNS JOGOS O VESTUÁRIO NA ARTE LIVRO- OBJETO JOGO DA IMAGINAÇÃO, Mapa texto: Objetos propositores a mediação provocada formação de fruidores MEDIAÇÃO, JOGO ???? ????, ALGUNS JOGOS CON- TATO COM ARTE COM TEMPO RÂNEA FICHÁRIO CENTRO ANTIGO DE SP, ALGUNS JOGOS JOGO DA MULTISSENSORIALIDADE ESPELHO ESPELHO MEU, JOGO ???? ????, Mapa texto: Objetos propositores a mediação provocada leitores dos signos artísticos APROXIMAR ARTE E CULTURA, ALGUNS JOGOS DIALOGANDO COM EDWARD HOPPER ARTUR BISPO DO ROSÁRIO E A RESIGNIFICAÇÃO DE OBJETOS, ALGUNS JOGOS OBJETOS PROPOSITORES DO PICTÓRICO AO TRIDIMENSIONAL JOGO AFRO, ALGUNS JOGOS CON- TATO COM ARTE COM TEMPO RÂNEA TERRITÓRIO CONTEMPORÂNEO, REGRA TORNA-SE DESEJO ADEQUAR AO PÚBLICO ALGUNS JOGOS, Mapa texto: Objetos propositores a mediação provocada formação de fruidores JOGO, Mapa texto: Objetos propositores a mediação provocada leitores dos signos artísticos MEDIAÇÃO, INTERATIVO DIVERSOS TIPOS DE PÚBLICO ????, APROXIMAR ARTE E CULTURA ARTISTAS SUPORTE, MEDIAÇÃO EXPERIÊNCIA ESTÉTICA REGRA TORNA-SE DESEJO