WARNING:
JavaScript is turned OFF. None of the links on this concept map will
work until it is reactivated.
If you need help turning JavaScript On, click here.
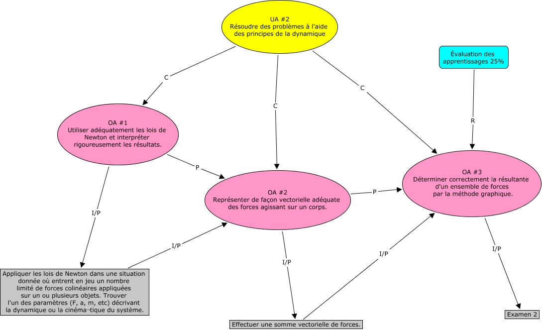
Cette carte de concepts créée avec IHMC CmapTools traite de: UA 2, OA #3 Déterminer correctement la résultante d'un ensemble de forces par la méthode graphique. I/P Examen 2, OA #2 Représenter de façon vectorielle adéquate des forces agissant sur un corps. P OA #3 Déterminer correctement la résultante d'un ensemble de forces par la méthode graphique., UA #2 Résoudre des problèmes à l'aide des principes de la dynamique C OA #2 Représenter de façon vectorielle adéquate des forces agissant sur un corps., UA #2 Résoudre des problèmes à l'aide des principes de la dynamique C OA #3 Déterminer correctement la résultante d'un ensemble de forces par la méthode graphique., UA #2 Résoudre des problèmes à l'aide des principes de la dynamique C OA #1 Utiliser adéquatement les lois de Newton et interpréter rigoureusement les résultats., Effectuer une somme vectorielle de forces. I/P OA #3 Déterminer correctement la résultante d'un ensemble de forces par la méthode graphique., OA #2 Représenter de façon vectorielle adéquate des forces agissant sur un corps. I/P Effectuer une somme vectorielle de forces., Appliquer les lois de Newton dans une situation donnée où entrent en jeu un nombre limité de forces colinéaires appliquées sur un ou plusieurs objets. Trouver l'un des paramètres (F, a, m, etc) décrivant la dynamique ou la cinéma¬tique du système. I/P OA #2 Représenter de façon vectorielle adéquate des forces agissant sur un corps., OA #1 Utiliser adéquatement les lois de Newton et interpréter rigoureusement les résultats. I/P Appliquer les lois de Newton dans une situation donnée où entrent en jeu un nombre limité de forces colinéaires appliquées sur un ou plusieurs objets. Trouver l'un des paramètres (F, a, m, etc) décrivant la dynamique ou la cinéma¬tique du système., Évaluation des apprentissages 25% R OA #3 Déterminer correctement la résultante d'un ensemble de forces par la méthode graphique., OA #1 Utiliser adéquatement les lois de Newton et interpréter rigoureusement les résultats. P OA #2 Représenter de façon vectorielle adéquate des forces agissant sur un corps.