WARNING:
JavaScript is turned OFF. None of the links on this concept map will
work until it is reactivated.
If you need help turning JavaScript On, click here.
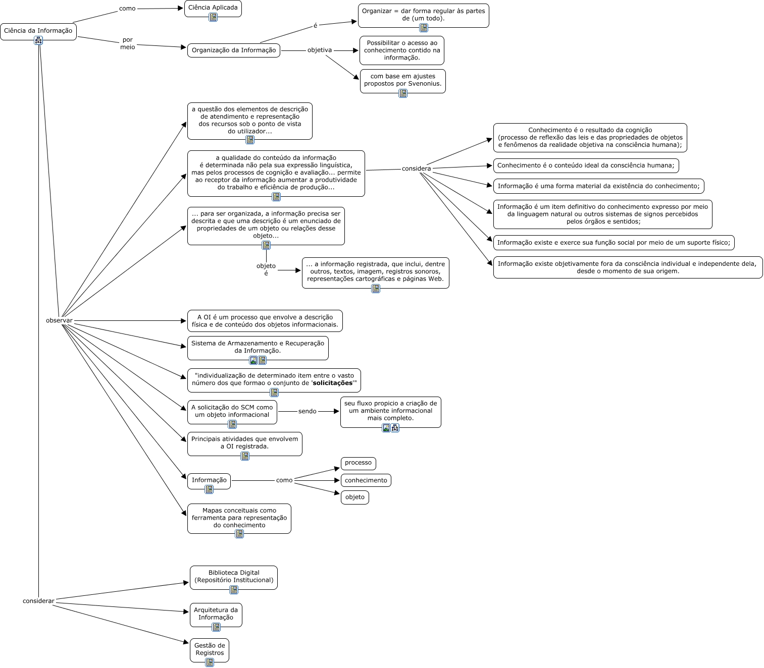
Esse mapa conceitual, produzido no IHMC CmapTools, tem a informação relacionada a: Referencial, Ciência da Informação por meio Organização da Informação, Ciência da Informação observar A solicitação do SCM como um objeto informacional, Informação como objeto, Organização da Informação é Organizar = dar forma regular às partes de (um todo)., Ciência da Informação observar A OI é um processo que envolve a descrição física e de conteúdo dos objetos informacionais., a qualidade do conteúdo da informação é determinada não pela sua expressão linguística, mas pelos processos de cognição e avaliação... permite ao receptor da informação aumentar a produtividade do trabalho e eficiência de produção... considera Informação é um item definitivo do conhecimento expresso por meio da linguagem natural ou outros sistemas de signos percebidos pelos órgãos e sentidos;, Ciência da Informação considerar Arquitetura da Informação, Ciência da Informação observar "individualização de determinado item entre o vasto número dos que formao o conjunto de 'solicitações'", Ciência da Informação considerar Biblioteca Digital (Repositório Institucional), Informação como conhecimento, Ciência da Informação observar Informação, a qualidade do conteúdo da informação é determinada não pela sua expressão linguística, mas pelos processos de cognição e avaliação... permite ao receptor da informação aumentar a produtividade do trabalho e eficiência de produção... considera Informação é uma forma material da existência do conhecimento;, ... para ser organizada, a informação precisa ser descrita e que uma descrição é um enunciado de propriedades de um objeto ou relações desse objeto... objeto é ... a informação registrada, que inclui, dentre outros, textos, imagem, registros sonoros, representações cartográficas e páginas Web., Organização da Informação objetiva com base em ajustes propostos por Svenonius., Ciência da Informação observar a qualidade do conteúdo da informação é determinada não pela sua expressão linguística, mas pelos processos de cognição e avaliação... permite ao receptor da informação aumentar a produtividade do trabalho e eficiência de produção..., Ciência da Informação observar Mapas conceituais como ferramenta para representação do conhecimento, a qualidade do conteúdo da informação é determinada não pela sua expressão linguística, mas pelos processos de cognição e avaliação... permite ao receptor da informação aumentar a produtividade do trabalho e eficiência de produção... considera Informação existe objetivamente fora da consciência individual e independente dela, desde o momento de sua origem., Ciência da Informação observar ... para ser organizada, a informação precisa ser descrita e que uma descrição é um enunciado de propriedades de um objeto ou relações desse objeto..., a qualidade do conteúdo da informação é determinada não pela sua expressão linguística, mas pelos processos de cognição e avaliação... permite ao receptor da informação aumentar a produtividade do trabalho e eficiência de produção... considera Informação existe e exerce sua função social por meio de um suporte físico;, Informação como processo