WARNING:
JavaScript is turned OFF. None of the links on this concept map will
work until it is reactivated.
If you need help turning JavaScript On, click here.
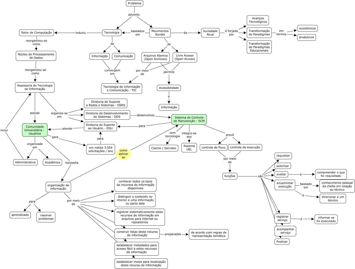
Esse mapa conceitual, produzido no IHMC CmapTools, tem a informação relacionada a: Problematização, organização da informação para resolver problemas, Comunidade Universitária - Usuários gera em média 3.554 solicitações / ano, Movimentos Sociais de Livre Acesso (Open Access), controle de execução por meio de funções, funções são registrar serviço, Comunidade Universitária - Usuários organizada em Administrativa, Acessibilidade a Informação, Sistema de Controle de Manutenção - SCM provê controle de execução, Núcleo de Processamento de Dados reorganizou-se como Assessoria de Tecnologia de Informação, funções são acompanhar serviço, Assessoria de Tecnologia de Informação organiza-se em Diretoria de Suporte a Redes e Sistemas - DSRS, funções são finalizar, organização da informação por meio de conhecer todos os tipos de recursos de informação disponíveis, Movimentos Sociais baseados em Tecnologia, Sistema de Controle de Manutenção - SCM provê controle de fluxo, Movimentos Sociais da Sociedade Atual, Sociedade Atual é forjada por Avanços Tecnológicos, Sistema de Controle de Manutenção - SCM com tecnologia Cliente / Servidor, registrar serviço é informar se foi executado, organização da informação como aplicar ao Sistema de Controle de Manutenção - SCM