WARNING:
JavaScript is turned OFF. None of the links on this concept map will
work until it is reactivated.
If you need help turning JavaScript On, click here.
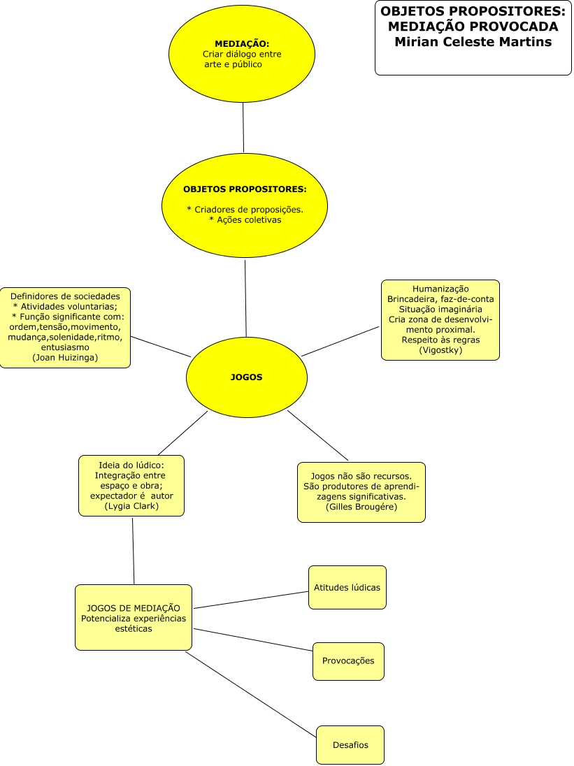
Esse mapa conceitual, produzido no IHMC CmapTools, tem a informação relacionada a: OBJETOS PROPOOOSITORES-MEIAÇAO PROVOCADA, JOGOS ???? Humanização Brincadeira, faz-de-conta Situação imaginária Cria zona de desenvolvi- mento proximal. Respeito às regras (Vigostky), JOGOS DE MEDIAÇÃO Potencializa experiências estéticas ???? Provocações, JOGOS ???? Ideia do lúdico: Integração entre espaço e obra; expectador é autor (Lygia Clark), JOGOS DE MEDIAÇÃO Potencializa experiências estéticas ???? Atitudes lúdicas, Ideia do lúdico: Integração entre espaço e obra; expectador é autor (Lygia Clark) ???? JOGOS DE MEDIAÇÃO Potencializa experiências estéticas, OBJETOS PROPOSITORES: * Criadores de proposições. * Ações coletivas ???? JOGOS, MEDIAÇÃO: Criar diálogo entre arte e público ???? OBJETOS PROPOSITORES: * Criadores de proposições. * Ações coletivas, JOGOS DE MEDIAÇÃO Potencializa experiências estéticas ???? Desafios, JOGOS ???? Jogos não são recursos. São produtores de aprendi- zagens significativas. (Gilles Brougére), JOGOS ???? Definidores de sociedades * Atividades voluntarias; * Função significante com: ordem,tensão,movimento, mudança,solenidade,ritmo, entusiasmo (Joan Huizinga)