WARNING:
JavaScript is turned OFF. None of the links on this concept map will
work until it is reactivated.
If you need help turning JavaScript On, click here.
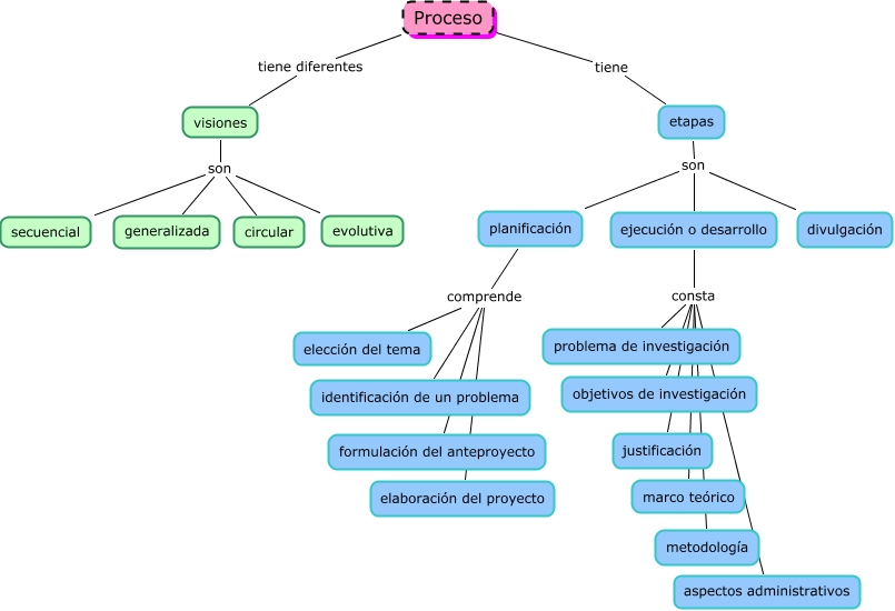
Este Cmap, tiene información relacionada con: Proceso, etapas son divulgación, ejecución o desarrollo consta metodología, planificación comprende elaboración del proyecto, etapas son ejecución o desarrollo, ejecución o desarrollo consta justificación, visiones son generalizada, planificación comprende formulación del anteproyecto, Proceso tiene diferentes visiones, ejecución o desarrollo consta problema de investigación, ejecución o desarrollo consta objetivos de investigación, visiones son secuencial, visiones son evolutiva, visiones son circular, etapas son planificación, Proceso tiene etapas, planificación comprende identificación de un problema, planificación comprende elección del tema, ejecución o desarrollo consta aspectos administrativos, ejecución o desarrollo consta marco teórico