Warning:
JavaScript is turned OFF. None of the links on this page will work until it is reactivated.
If you need help turning JavaScript On, click here.
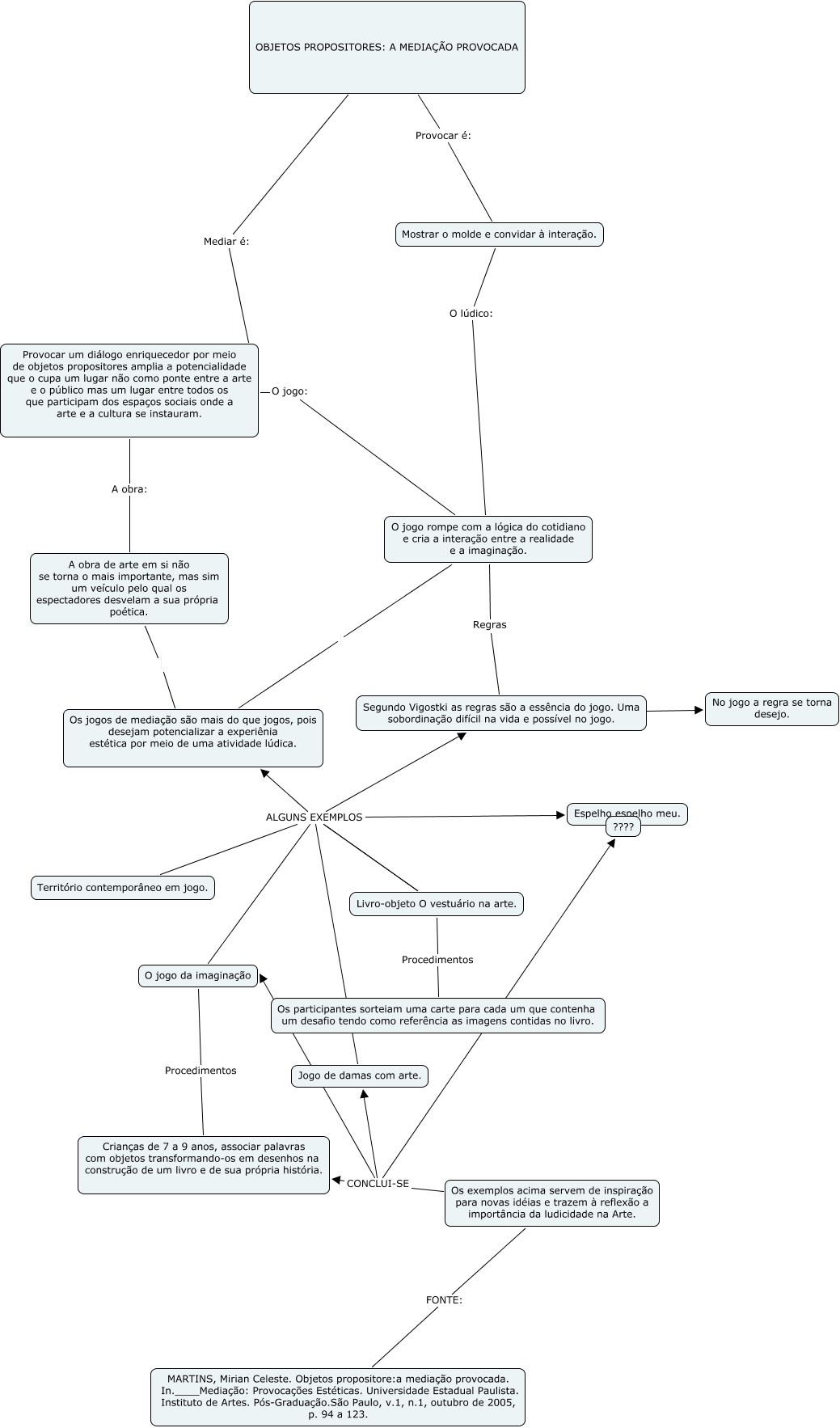
Esse mapa conceitual, produzido no IHMC CmapTools, tem a informação relacionada a: Objetos propositores, Os exemplos acima servem de inspiração para novas idéias e trazem à reflexão a importância da ludicidade na Arte. CONCLUI-SE Crianças de 7 a 9 anos, associar palavras com objetos transformando-os em desenhos na construção de um livro e de sua própria história., Os exemplos acima servem de inspiração para novas idéias e trazem à reflexão a importância da ludicidade na Arte. CONCLUI-SE ????, Livro-objeto O vestuário na arte. ALGUNS EXEMPLOS Segundo Vigostki as regras são a essência do jogo. Uma sobordinação difícil na vida e possível no jogo., OBJETOS PROPOSITORES: A MEDIAÇÃO PROVOCADA Provocar é: Mostrar o molde e convidar à interação., Livro-objeto O vestuário na arte. ALGUNS EXEMPLOS O jogo da imaginação, Segundo Vigostki as regras são a essência do jogo. Uma sobordinação difícil na vida e possível no jogo. ???? No jogo a regra se torna desejo., O jogo da imaginação Procedimentos Crianças de 7 a 9 anos, associar palavras com objetos transformando-os em desenhos na construção de um livro e de sua própria história., A obra de arte em si não se torna o mais importante, mas sim um veículo pelo qual os espectadores desvelam a sua própria poética. Os jogos de mediação são mais do que jogos, pois desejam potencializar a experiênia estética por meio de uma atividade lúdica., Livro-objeto O vestuário na arte. ALGUNS EXEMPLOS Espelho espelho meu., Provocar um diálogo enriquecedor por meio de objetos propositores amplia a potencialidade que o cupa um lugar não como ponte entre a arte e o público mas um lugar entre todos os que participam dos espaços sociais onde a arte e a cultura se instauram. O jogo: O jogo rompe com a lógica do cotidiano e cria a interação entre a realidade e a imaginação., O jogo rompe com a lógica do cotidiano e cria a interação entre a realidade e a imaginação. Regras Segundo Vigostki as regras são a essência do jogo. Uma sobordinação difícil na vida e possível no jogo., Mostrar o molde e convidar à interação. O lúdico: O jogo rompe com a lógica do cotidiano e cria a interação entre a realidade e a imaginação., Os exemplos acima servem de inspiração para novas idéias e trazem à reflexão a importância da ludicidade na Arte. FONTE: MARTINS, Mirian Celeste. Objetos propositore:a mediação provocada. In.____Mediação: Provocações Estéticas. Universidade Estadual Paulista. Instituto de Artes. Pós-Graduação.São Paulo, v.1, n.1, outubro de 2005, p. 94 a 123., OBJETOS PROPOSITORES: A MEDIAÇÃO PROVOCADA Mediar é: Provocar um diálogo enriquecedor por meio de objetos propositores amplia a potencialidade que o cupa um lugar não como ponte entre a arte e o público mas um lugar entre todos os que participam dos espaços sociais onde a arte e a cultura se instauram., O jogo rompe com a lógica do cotidiano e cria a interação entre a realidade e a imaginação. Os jogos de mediação são mais do que jogos, pois desejam potencializar a experiênia estética por meio de uma atividade lúdica., Livro-objeto O vestuário na arte. ALGUNS EXEMPLOS Jogo de damas com arte., Provocar um diálogo enriquecedor por meio de objetos propositores amplia a potencialidade que o cupa um lugar não como ponte entre a arte e o público mas um lugar entre todos os que participam dos espaços sociais onde a arte e a cultura se instauram. A obra: A obra de arte em si não se torna o mais importante, mas sim um veículo pelo qual os espectadores desvelam a sua própria poética., Os exemplos acima servem de inspiração para novas idéias e trazem à reflexão a importância da ludicidade na Arte. CONCLUI-SE Jogo de damas com arte., Os exemplos acima servem de inspiração para novas idéias e trazem à reflexão a importância da ludicidade na Arte. CONCLUI-SE O jogo da imaginação, Livro-objeto O vestuário na arte. ALGUNS EXEMPLOS Território contemporâneo em jogo.