WARNING:
JavaScript is turned OFF. None of the links on this concept map will
work until it is reactivated.
If you need help turning JavaScript On, click here.
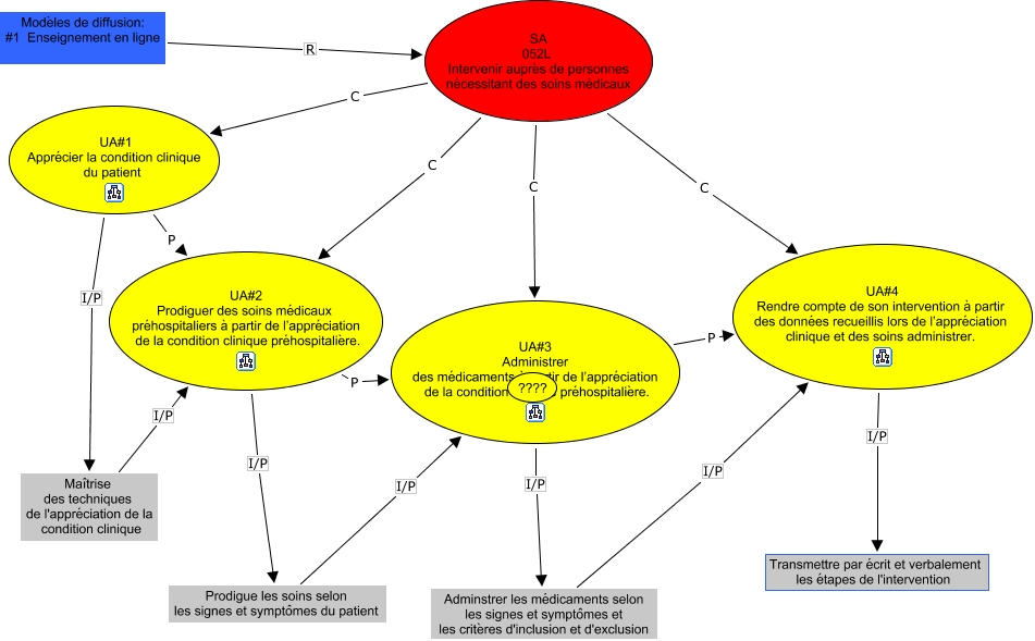
Cette carte de concepts créée avec IHMC CmapTools traite de: Sans titre 1, UA#1 Apprécier la condition clinique du patient I/P Maîtrise des techniques de l'appréciation de la condition clinique, SA 052L Intervenir auprès de personnes nécessitant des soins médicaux C UA#1 Apprécier la condition clinique du patient, SA 052L Intervenir auprès de personnes nécessitant des soins médicaux C UA#2 Prodiguer des soins médicaux préhospitaliers à partir de l’appréciation de la condition clinique préhospitalière., Prodigue les soins selon les signes et symptômes du patient I/P UA#3 Administrer des médicaments à partir de l’appréciation de la condition clinique préhospitalière., Maîtrise des techniques de l'appréciation de la condition clinique I/P UA#2 Prodiguer des soins médicaux préhospitaliers à partir de l’appréciation de la condition clinique préhospitalière., SA 052L Intervenir auprès de personnes nécessitant des soins médicaux C UA#3 Administrer des médicaments à partir de l’appréciation de la condition clinique préhospitalière., UA#2 Prodiguer des soins médicaux préhospitaliers à partir de l’appréciation de la condition clinique préhospitalière. P UA#3 Administrer des médicaments à partir de l’appréciation de la condition clinique préhospitalière., Modèles de diffusion: #1 Enseignement en ligne R SA 052L Intervenir auprès de personnes nécessitant des soins médicaux, Adminstrer les médicaments selon les signes et symptômes et les critères d'inclusion et d'exclusion I/P UA#4 Rendre compte de son intervention à partir des données recueillis lors de l’appréciation clinique et des soins administrer., UA#1 Apprécier la condition clinique du patient P UA#2 Prodiguer des soins médicaux préhospitaliers à partir de l’appréciation de la condition clinique préhospitalière., UA#4 Rendre compte de son intervention à partir des données recueillis lors de l’appréciation clinique et des soins administrer. I/P Transmettre par écrit et verbalement les étapes de l'intervention, UA#3 Administrer des médicaments à partir de l’appréciation de la condition clinique préhospitalière. I/P Adminstrer les médicaments selon les signes et symptômes et les critères d'inclusion et d'exclusion, SA 052L Intervenir auprès de personnes nécessitant des soins médicaux C UA#4 Rendre compte de son intervention à partir des données recueillis lors de l’appréciation clinique et des soins administrer., UA#2 Prodiguer des soins médicaux préhospitaliers à partir de l’appréciation de la condition clinique préhospitalière. I/P Prodigue les soins selon les signes et symptômes du patient, UA#3 Administrer des médicaments à partir de l’appréciation de la condition clinique préhospitalière. P UA#4 Rendre compte de son intervention à partir des données recueillis lors de l’appréciation clinique et des soins administrer.