WARNING:
JavaScript is turned OFF. None of the links on this concept map will
work until it is reactivated.
If you need help turning JavaScript On, click here.
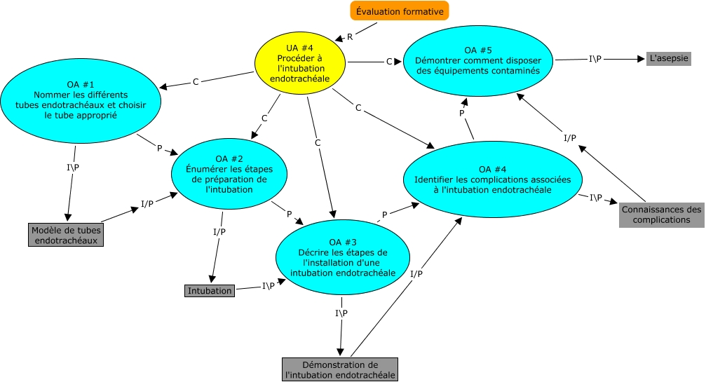
Cette carte de concepts créée avec IHMC CmapTools traite de: UA4, UA #4 Procéder à l'intubation endotrachéale C OA #3 Décrire les étapes de l'installation d'une intubation endotrachéale, OA #2 Énumérer les étapes de préparation de l'intubation I/P Intubation, UA #4 Procéder à l'intubation endotrachéale C OA #2 Énumérer les étapes de préparation de l'intubation, OA #3 Décrire les étapes de l'installation d'une intubation endotrachéale I\P Démonstration de l'intubation endotrachéale, Évaluation formative R UA #4 Procéder à l'intubation endotrachéale, OA #3 Décrire les étapes de l'installation d'une intubation endotrachéale P OA #4 Identifier les complications associées à l'intubation endotrachéale, Intubation I\P OA #3 Décrire les étapes de l'installation d'une intubation endotrachéale, Démonstration de l'intubation endotrachéale I/P OA #4 Identifier les complications associées à l'intubation endotrachéale, Modèle de tubes endotrachéaux I/P OA #2 Énumérer les étapes de préparation de l'intubation, Connaissances des complications I/P OA #5 Démontrer comment disposer des équipements contaminés, OA #5 Démontrer comment disposer des équipements contaminés I\P L'asepsie, OA #4 Identifier les complications associées à l'intubation endotrachéale I\P Connaissances des complications, UA #4 Procéder à l'intubation endotrachéale C OA #1 Nommer les différents tubes endotrachéaux et choisir le tube approprié, UA #4 Procéder à l'intubation endotrachéale C OA #4 Identifier les complications associées à l'intubation endotrachéale, OA #4 Identifier les complications associées à l'intubation endotrachéale P OA #5 Démontrer comment disposer des équipements contaminés, UA #4 Procéder à l'intubation endotrachéale C OA #5 Démontrer comment disposer des équipements contaminés, OA #2 Énumérer les étapes de préparation de l'intubation P OA #3 Décrire les étapes de l'installation d'une intubation endotrachéale, OA #1 Nommer les différents tubes endotrachéaux et choisir le tube approprié P OA #2 Énumérer les étapes de préparation de l'intubation, OA #1 Nommer les différents tubes endotrachéaux et choisir le tube approprié I\P Modèle de tubes endotrachéaux