WARNING:
JavaScript is turned OFF. None of the links on this concept map will
work until it is reactivated.
If you need help turning JavaScript On, click here.
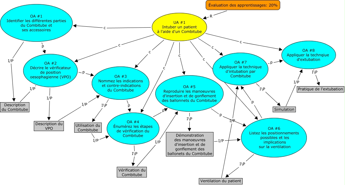
Cette carte de concepts créée avec IHMC CmapTools traite de: UA1, Simulation I/P OA #8 Appliquer la technqiue d'extubation, Utilisation du Combitube I/P OA #4 Énumérez les étapes de vérification du Combitube, UA #1 Intuber un patient à l'aide d'un Combitube c OA #3 Nommez les indications et contre-indications du Combitube, OA #7 Appliquer la technique d'intubation par Combitube I\P Simulation, OA #4 Énumérez les étapes de vérification du Combitube I\P Vérification du Combitube, Description du Combitube I/P OA #2 Décrire le vérificateur de position oesophagienne (VPO), Vérification du Combitube I/P OA #5 Reproduire les manoeuvres d'insertion et de gonflement des ballonnets du Combitube, UA #1 Intuber un patient à l'aide d'un Combitube c OA #7 Appliquer la technique d'intubation par Combitube, OA #7 Appliquer la technique d'intubation par Combitube p OA #8 Appliquer la technqiue d'extubation, OA #6 Listez les positionnements possibles et les implications sur la ventilation I\P Ventilation du patient, UA #1 Intuber un patient à l'aide d'un Combitube c OA #6 Listez les positionnements possibles et les implications sur la ventilation, UA #1 Intuber un patient à l'aide d'un Combitube c OA #1 Identifier les différentes parties du Combitube et ses accessoires, OA #3 Nommez les indications et contre-indications du Combitube p OA #4 Énumérez les étapes de vérification du Combitube, OA #1 Identifier les différentes parties du Combitube et ses accessoires I/P Description du Combitube, Ventilation du patient I/P OA #7 Appliquer la technique d'intubation par Combitube, Démonstration des manoeuvres d'insertion et de gonflement des ballonets du Combitube I/P OA #6 Listez les positionnements possibles et les implications sur la ventilation, OA #5 Reproduire les manoeuvres d'insertion et de gonflement des ballonnets du Combitube I\P Démonstration des manoeuvres d'insertion et de gonflement des ballonets du Combitube, OA #2 Décrire le vérificateur de position oesophagienne (VPO) p OA #3 Nommez les indications et contre-indications du Combitube, OA #1 Identifier les différentes parties du Combitube et ses accessoires p OA #2 Décrire le vérificateur de position oesophagienne (VPO), UA #1 Intuber un patient à l'aide d'un Combitube c OA #8 Appliquer la technqiue d'extubation