WARNING:
JavaScript is turned OFF. None of the links on this concept map will
work until it is reactivated.
If you need help turning JavaScript On, click here.
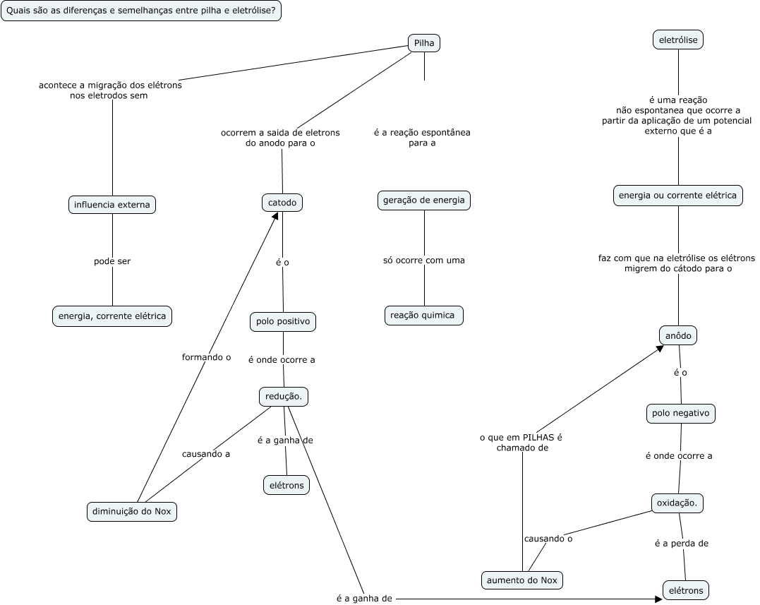
Esse mapa conceitual, produzido no IHMC CmapTools, tem a informação relacionada a: ELETROQUIMICA, Pilha ocorrem a saida de eletrons do anodo para o catodo, polo negativo é onde ocorre a oxidação., anôdo é o polo negativo, oxidação. é a perda de elétrons, diminuição do Nox formando o catodo, polo positivo é onde ocorre a redução., geração de energia só ocorre com uma reação quimica, oxidação. causando o aumento do Nox, redução. é a ganha de elétrons, Pilha acontece a migração dos elétrons nos eletrodos sem influencia externa, energia ou corrente elétrica faz com que na eletrólise os elétrons migrem do cátodo para o anôdo, catodo é o polo positivo, aumento do Nox o que em PILHAS é chamado de anôdo, Pilha é a reação espontânea para a geração de energia, influencia externa pode ser energia, corrente elétrica, redução. causando a diminuição do Nox, redução. é a ganha de elétrons, eletrólise é uma reação não espontanea que ocorre a partir da aplicação de um potencial externo que é a energia ou corrente elétrica