WARNING:
JavaScript is turned OFF. None of the links on this concept map will
work until it is reactivated.
If you need help turning JavaScript On, click here.
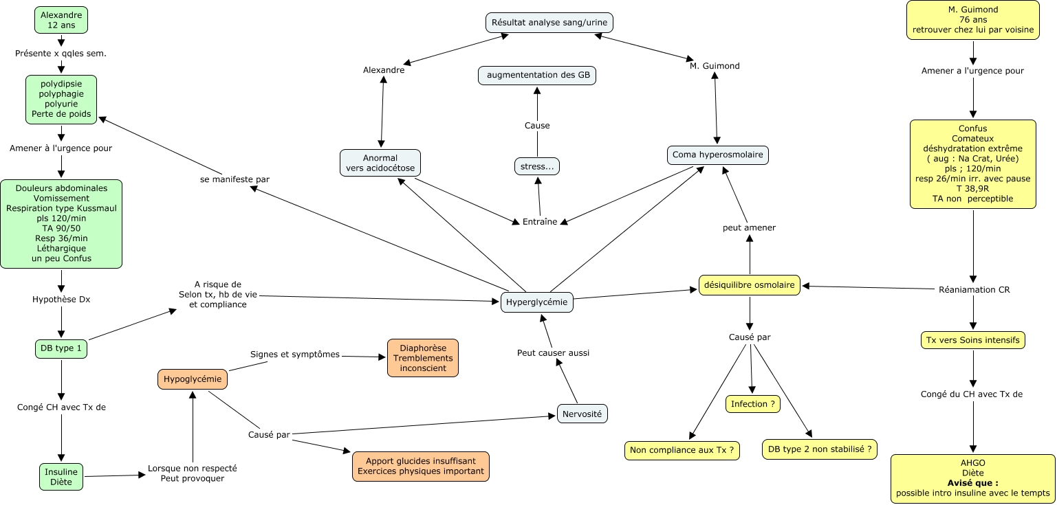
This Concept Map, created with IHMC CmapTools, has information related to: APP 6 groupe 1, M. Guimond 76 ans retrouver chez lui par voisine Amener a l'urgence pour Confus Comateux déshydratation extrême ( aug : Na Crat, Urée) pls ; 120/min resp 26/min irr. avec pause T 38,9R TA non perceptible, polydipsie polyphagie polyurie Perte de poids Amener à l'urgence pour Douleurs abdominales Vomissement Respiration type Kussmaul pls 120/min TA 90/50 Resp 36/min Léthargique un peu Confus, Douleurs abdominales Vomissement Respiration type Kussmaul pls 120/min TA 90/50 Resp 36/min Léthargique un peu Confus Hypothèse Dx DB type 1, Hypoglycémie Causé par Apport glucides insuffisant Exercices physiques important, Hyperglycémie Complications Diabète désiquilibre osmolaire, Hyperglycémie se manifeste par polydipsie polyphagie polyurie Perte de poids, Hyperglycémie Complications Diabète Anormal vers acidocétose, Confus Comateux déshydratation extrême ( aug : Na Crat, Urée) pls ; 120/min resp 26/min irr. avec pause T 38,9R TA non perceptible Réaniamation CR désiquilibre osmolaire, Confus Comateux déshydratation extrême ( aug : Na Crat, Urée) pls ; 120/min resp 26/min irr. avec pause T 38,9R TA non perceptible Réaniamation CR Tx vers Soins intensifs, Hyperglycémie Complications Diabète Coma hyperosmolaire, désiquilibre osmolaire Causé par Infection ?, DB type 1 A risque de Selon tx, hb de vie et compliance Hyperglycémie, désiquilibre osmolaire peut amener Coma hyperosmolaire, Anormal vers acidocétose Entraîne stress..., Résultat analyse sang/urine M. Guimond Coma hyperosmolaire, Alexandre 12 ans Présente x qqles sem. polydipsie polyphagie polyurie Perte de poids, désiquilibre osmolaire Causé par DB type 2 non stabilisé ?, Tx vers Soins intensifs Congé du CH avec Tx de AHGO Diète Avisé que : possible intro insuline avec le tempts, stress... Cause augmententation des GB, Coma hyperosmolaire Entraîne stress...