WARNING:
JavaScript is turned OFF. None of the links on this concept map will
work until it is reactivated.
If you need help turning JavaScript On, click here.
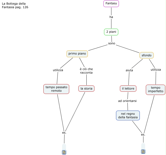
Questa Cmap, creata con IHMC CmapTools, contiene informazioni relative a: Il fantasy-1° piano e sfondo, sfondo utilizza tempo imperfetto, tempo passato remoto es., primo piano utilizza tempo passato remoto, 2 piani sono primo piano, primo piano è ciò che racconta la storia, il lettore ad orientarsi nel regno della fantasia, 2 piani sono sfondo, Fantasy ha 2 piani, la storia es., nel regno della fantasia es., sfondo aiuta il lettore, tempo imperfetto es.