WARNING:
JavaScript is turned OFF. None of the links on this concept map will
work until it is reactivated.
If you need help turning JavaScript On, click here.
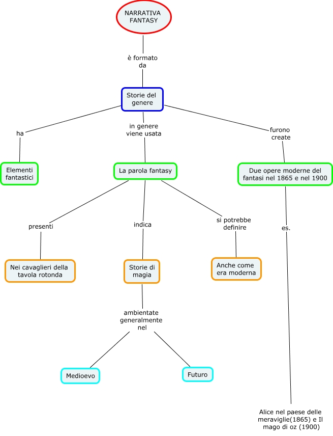
Questa Cmap, creata con IHMC CmapTools, contiene informazioni relative a: Storie-genere, Due opere moderne del fantasi nel 1865 e nel 1900 es. Alice nel paese delle meraviglie(1865) e Il mago di oz (1900), Storie del genere in genere viene usata La parola fantasy, Storie del genere furono create Due opere moderne del fantasi nel 1865 e nel 1900, Storie del genere ha Elementi fantastici, NARRATIVA FANTASY è formato da Storie del genere, Storie di magia ambientate generalmente nel Futuro, La parola fantasy si potrebbe definire Anche come era moderna, La parola fantasy presenti Nei cavaglieri della tavola rotonda, Storie di magia ambientate generalmente nel Medioevo, La parola fantasy indica Storie di magia