WARNING:
JavaScript is turned OFF. None of the links on this concept map will
work until it is reactivated.
If you need help turning JavaScript On, click here.
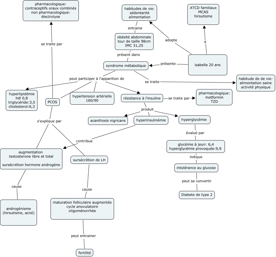
This Concept Map, created with IHMC CmapTools, has information related to: app 5 equipe 1, syndrome métabolique peut participer à l'apparition de résistance à l'insuline, obésité abdominale tour de taille 98cm IMC 31,25 présent dans syndrome métabolique, syndrome métabolique se traite habitude de de vie: alimentation saine activité physique, sursécrétion de LH cause maturation folliculaire augmentée cycle anovulatoire oligoménorrhée, isabella 20 ans adopte habitudes de vie: sédentarité alimentation, hyperglycémie évalué par glycémie à jeun: 6,4 hyperglycémie provoquée:9,9, intolérance au glucose peut se convertir Diabete de type 2, augmentation testosterone libre et total sursécrétion hormone androgène cause androgénisme (hirsutisme, acné), résistance à l'insuline produit hyperglycémie, PCOS s'explique par sursécrétion de LH, isabella 20 ans présente syndrome métabolique, isabella 20 ans a ATCD familiaux MCAS hirsutisme, glycémie à jeun: 6,4 hyperglycémie provoquée:9,9 indique intolérance au glucose, PCOS s'explique par augmentation testosterone libre et total sursécrétion hormone androgène, résistance à l'insuline produit acanthosis nigricans, habitudes de vie: sédentarité alimentation entraine obésité abdominale tour de taille 98cm IMC 31,25, résistance à l'insuline se traite par pharmacologique: metformin TZD, syndrome métabolique peut participer à l'apparition de PCOS, syndrome métabolique peut participer à l'apparition de hyperlipidémie hdl 0,8 triglycéride:3,5 cholesterol:6,3, syndrome métabolique peut participer à l'apparition de hypertension artérielle 160/90