WARNING:
JavaScript is turned OFF. None of the links on this concept map will
work until it is reactivated.
If you need help turning JavaScript On, click here.
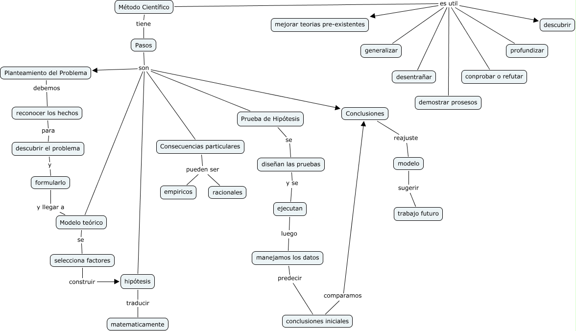
Este Cmap, tiene información relacionada con: mapa_tema1_jorge, selecciona factores construir hipótesis, Consecuencias particulares pueden ser empiricos, modelo sugerir trabajo futuro, diseñan las pruebas y se ejecutan, Método Científico es util desentrañar, Método Científico es util generalizar, Método Científico tiene Pasos, Modelo teórico son Consecuencias particulares, Modelo teórico se selecciona factores, Método Científico es util demostrar prosesos, Modelo teórico son hipótesis, Pasos son Planteamiento del Problema, Pasos son Prueba de Hipótesis, Pasos son Consecuencias particulares, reconocer los hechos para descubrir el problema, Método Científico es util conprobar o refutar, descubrir el problema y formularlo, Método Científico es util mejorar teorias pre-existentes, Planteamiento del Problema debemos reconocer los hechos, Método Científico es util descubrir