WARNING:
JavaScript is turned OFF. None of the links on this concept map will
work until it is reactivated.
If you need help turning JavaScript On, click here.
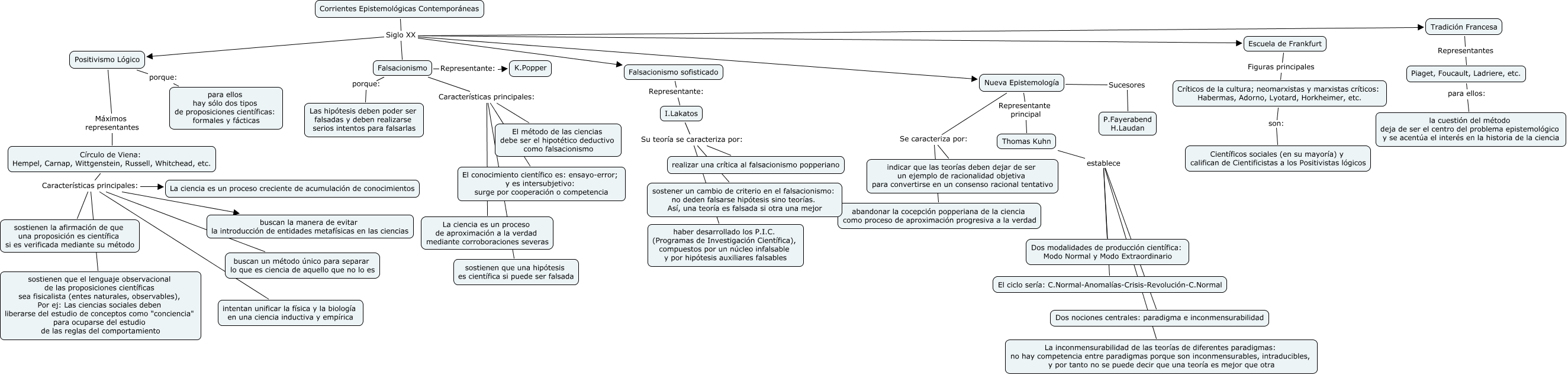
Este Cmap, tiene información relacionada con: Corrientes epistemológicas contemporáneas, Corrientes Epistemológicas Contemporáneas Siglo XX Escuela de Frankfurt, Tradición Francesa Representantes Piaget, Foucault, Ladriere, etc., Falsacionismo Características principales: El conocimiento científico es: ensayo-error; y es intersubjetivo: surge por cooperación o competencia, Corrientes Epistemológicas Contemporáneas Siglo XX Falsacionismo sofisticado, Falsacionismo Características principales: El método de las ciencias debe ser el hipotético deductivo como falsacionismo, Círculo de Viena: Hempel, Carnap, Wittgenstein, Russell, Whitchead, etc. Características principales: buscan la manera de evitar la introducción de entidades metafísicas en las ciencias, Thomas Kuhn establece La inconmensurabilidad de las teorías de diferentes paradigmas: no hay competencia entre paradigmas porque son inconmensurables, intraducibles, y por tanto no se puede decir que una teoría es mejor que otra, Círculo de Viena: Hempel, Carnap, Wittgenstein, Russell, Whitchead, etc. Características principales: intentan unificar la física y la biología en una ciencia inductiva y empírica, Nueva Epistemología Sucesores P.Fayerabend H.Laudan, Falsacionismo Representante: K.Popper, Nueva Epistemología Representante principal Thomas Kuhn, Falsacionismo porque: Las hipótesis deben poder ser falsadas y deben realizarse serios intentos para falsarlas, Falsacionismo Características principales: La ciencia es un proceso de aproximación a la verdad mediante corroboraciones severas, I.Lakatos Su teoría se caracteriza por: haber desarrollado los P.I.C. (Programas de Investigación Científica), compuestos por un núcleo infalsable y por hipótesis auxiliares falsables, Círculo de Viena: Hempel, Carnap, Wittgenstein, Russell, Whitchead, etc. Características principales: buscan un método único para separar lo que es ciencia de aquello que no lo es, Thomas Kuhn establece Dos nociones centrales: paradigma e inconmensurabilidad, Thomas Kuhn establece El ciclo sería: C.Normal-Anomalías-Crisis-Revolución-C.Normal, Falsacionismo Características principales: sostienen que una hipótesis es científica si puede ser falsada, Corrientes Epistemológicas Contemporáneas Siglo XX Nueva Epistemología, Falsacionismo sofisticado Representante: I.Lakatos