WARNING:
JavaScript is turned OFF. None of the links on this concept map will
work until it is reactivated.
If you need help turning JavaScript On, click here.
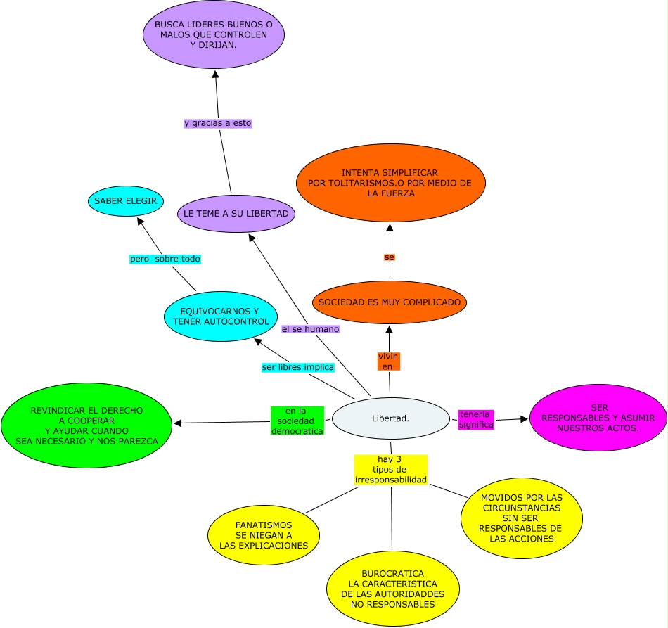
Este Cmap, tiene información relacionada con: PA8, Libertad. tenerla significa SER RESPONSABLES Y ASUMIR NUESTROS ACTOS., Libertad. hay 3 tipos de irresponsabilidad FANATISMOS SE NIEGAN A LAS EXPLICACIONES, Libertad. el se humano LE TEME A SU LIBERTAD, SOCIEDAD ES MUY COMPLICADO se INTENTA SIMPLIFICAR POR TOLITARISMOS.O POR MEDIO DE LA FUERZA, Libertad. hay 3 tipos de irresponsabilidad BUROCRATICA LA CARACTERISTICA DE LAS AUTORIDADDES NO RESPONSABLES, Libertad. vivir en SOCIEDAD ES MUY COMPLICADO, LE TEME A SU LIBERTAD y gracias a esto BUSCA LIDERES BUENOS O MALOS QUE CONTROLEN Y DIRIJAN., Libertad. en la sociedad democratica REVINDICAR EL DERECHO A COOPERAR Y AYUDAR CUANDO SEA NECESARIO Y NOS PAREZCA, Libertad. ser libres implica EQUIVOCARNOS Y TENER AUTOCONTROL, EQUIVOCARNOS Y TENER AUTOCONTROL pero sobre todo SABER ELEGIR, Libertad. hay 3 tipos de irresponsabilidad MOVIDOS POR LAS CIRCUNSTANCIAS SIN SER RESPONSABLES DE LAS ACCIONES