WARNING:
JavaScript is turned OFF. None of the links on this concept map will
work until it is reactivated.
If you need help turning JavaScript On, click here.
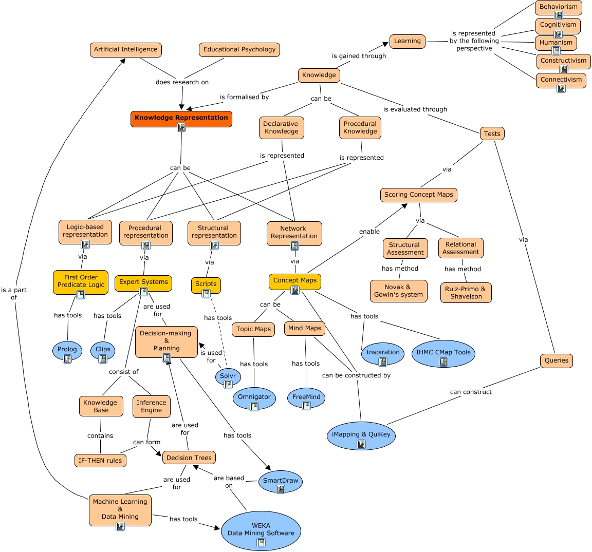
This Concept Map, created with IHMC CmapTools, has information related to: Knowledge Representation, Concept Maps has tools Inspiration, Mind Maps has tools FreeMind, Knowledge Representation can be Structural representation, Tests via Queries, Declarative Knowledge is represented Logic-based representation, Knowledge is formalised by Knowledge Representation, Mind Maps can be constructed by iMapping & QuiKey, IF-THEN rules can form Decision Trees, Concept Maps can be constructed by iMapping & QuiKey, Concept Maps enable Scoring Concept Maps, Knowledge is evaluated through Tests, Knowledge is gained through Learning, First Order Predicate Logic has tools Prolog, WEKA Data Mining Software are based on Decision Trees, Inference Engine can form Decision Trees, Concept Maps can be Topic Maps, Procedural representation via Expert Systems, Logic-based representation via First Order Predicate Logic, Expert Systems are used for Decision-making & Planning, Decision Trees are used for Machine Learning & Data Mining