WARNING:
JavaScript is turned OFF. None of the links on this concept map will
work until it is reactivated.
If you need help turning JavaScript On, click here.
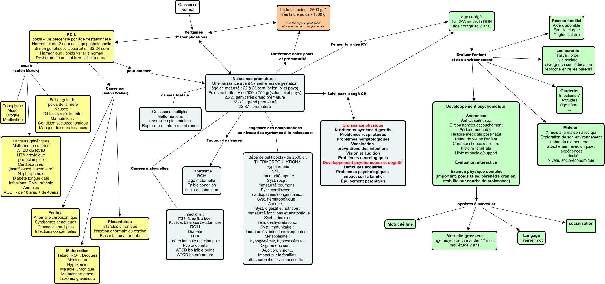
Cette carte de concepts créée avec IHMC CmapTools traite de: Problème 1 (MJJohnson), Développement psychomoteur Anamnèse Ant Obstétricaux Circonstances accouchement Période néonatale Histoire médicale post-natal Milieu de vie de l'enfant Caractéristiques du retard histoire famililale Histoire sociale/support Évaluation interactive Examen physique complet (important, poids taille, périmètre crânien, stabilité sur courbe de croissance) Sphères à surveiller Motricité grossière âge moyen de la marche 12 mois inquiétude 2 ans, Âge corrigé: La DPA moins la DDN âge corrigé ad 2 ans. Évaluer l'enfant et son environnement Maison: X mois à la maison avec qui Exploration de son environnement début du raisonnement attachement avec un jouet expériences curiosité Niveau socio-économique, Naissance prématuré : Une naissance avant 37 semaines de gestation âge de maturité : 22 à 25 sem (selon loi et pays) Poids maturité : + de 500 à 750 gr(selon loi et pays) 22-27 sem : très grand prématuré 28-32 : grand prématuré 33-37 : prématuré engendre des complications au niveau des systèmes à la naissance: ????, RCIU poids -10e percentile por âge gestationnelle Normal : + ou- 2 sem de l'âge gestationnelle Si non génétique: apparartion 32-34 sem Harmonieux : poids vs taille normal Dysharmonieux : poids vs taille anormal causé (selon Merck) Faible gain de poids de la mère Nausée : Difficulté à s'alimenter Malnutrition : Condition socioéconomique Manque de connaissances, Naissance prématuré : Une naissance avant 37 semaines de gestation âge de maturité : 22 à 25 sem (selon loi et pays) Poids maturité : + de 500 à 750 gr(selon loi et pays) 22-27 sem : très grand prématuré 28-32 : grand prématuré 33-37 : prématuré Suivi post- congé CH Croissance physique Nutrition et système digestifs Problèmes respiratoires Problèmes hématologiques Vaccination préventions des infections Vision et audition Problèmes neurologiques Développement psychomoteur et cognitif Difficultés scolaires Problèmes psychologiques impact sur la famille Épuisement parentales, RCIU poids -10e percentile por âge gestationnelle Normal : + ou- 2 sem de l'âge gestationnelle Si non génétique: apparartion 32-34 sem Harmonieux : poids vs taille normal Dysharmonieux : poids vs taille anormal Causé par (selon Weber) Foetale Anomalie chroosomique Syndromes génétiques Grossesse multiples Infections congénitales, Âge corrigé: La DPA moins la DDN âge corrigé ad 2 ans. Évaluer l'enfant et son environnement Réseau familial Aide disponible Famille élargie Origine/culture, Grossesse Normal Certaines Complications ????, Grossesse Normal Certaines Complications RCIU poids -10e percentile por âge gestationnelle Normal : + ou- 2 sem de l'âge gestationnelle Si non génétique: apparartion 32-34 sem Harmonieux : poids vs taille normal Dysharmonieux : poids vs taille anormal, Naissance prématuré : Une naissance avant 37 semaines de gestation âge de maturité : 22 à 25 sem (selon loi et pays) Poids maturité : + de 500 à 750 gr(selon loi et pays) 22-27 sem : très grand prématuré 28-32 : grand prématuré 33-37 : prématuré Suivi post- congé CH Âge corrigé: La DPA moins la DDN âge corrigé ad 2 ans., Développement psychomoteur Anamnèse Ant Obstétricaux Circonstances accouchement Période néonatale Histoire médicale post-natal Milieu de vie de l'enfant Caractéristiques du retard histoire famililale Histoire sociale/support Évaluation interactive Examen physique complet (important, poids taille, périmètre crânien, stabilité sur courbe de croissance) Sphères à surveiller socialisation, Développement psychomoteur Anamnèse Ant Obstétricaux Circonstances accouchement Période néonatale Histoire médicale post-natal Milieu de vie de l'enfant Caractéristiques du retard histoire famililale Histoire sociale/support Évaluation interactive Examen physique complet (important, poids taille, périmètre crânien, stabilité sur courbe de croissance) Sphères à surveiller Motricité fine, Grosseses multiples Malformations anomalies placentaires Rupture prématuré membranes causes foetale Naissance prématuré : Une naissance avant 37 semaines de gestation âge de maturité : 22 à 25 sem (selon loi et pays) Poids maturité : + de 500 à 750 gr(selon loi et pays) 22-27 sem : très grand prématuré 28-32 : grand prématuré 33-37 : prématuré, RCIU poids -10e percentile por âge gestationnelle Normal : + ou- 2 sem de l'âge gestationnelle Si non génétique: apparartion 32-34 sem Harmonieux : poids vs taille normal Dysharmonieux : poids vs taille anormal Causé par (selon Weber) Maternelles Tabac, ROH, Drogues Médication Hypoxémie Maladie Chronique Malnutrition grave Toxémie gravidique, Grossesse Normal Certaines Complications bb faible poids - 2500 gr * Très faible poids - 1500 gr * Bb faible poids peut aussi être à terme donc non prématuré, Âge corrigé: La DPA moins la DDN âge corrigé ad 2 ans. Évaluer l'enfant et son environnement Les parents: Travail, type, vie sociale divergence sur l'éducation reproche entre les parents, RCIU poids -10e percentile por âge gestationnelle Normal : + ou- 2 sem de l'âge gestationnelle Si non génétique: apparartion 32-34 sem Harmonieux : poids vs taille normal Dysharmonieux : poids vs taille anormal causé (selon Merck) Tabagisme Alcool Drogue Médication, RCIU poids -10e percentile por âge gestationnelle Normal : + ou- 2 sem de l'âge gestationnelle Si non génétique: apparartion 32-34 sem Harmonieux : poids vs taille normal Dysharmonieux : poids vs taille anormal causé (selon Merck) Facteurs génétiques Malformation utérine ATCD de RCIU HTA gravidique pré-éclampsie Cardiopathies (insuffisance placentaire) Néphropathies Diabète longue date Infections: CMV, rubéole Anémies ÂGE : - de 18 ans, + de 40ans, infections : ITSS, Strep B, grippe, Rubéole, Listériose toxoplasmose RCIU Diabète HTA pré-éclampsie et éclampsie Pyélonéphrite ATCD bb faible poids ATCD bb prématuré Causes maternelles Naissance prématuré : Une naissance avant 37 semaines de gestation âge de maturité : 22 à 25 sem (selon loi et pays) Poids maturité : + de 500 à 750 gr(selon loi et pays) 22-27 sem : très grand prématuré 28-32 : grand prématuré 33-37 : prématuré, Naissance prématuré : Une naissance avant 37 semaines de gestation âge de maturité : 22 à 25 sem (selon loi et pays) Poids maturité : + de 500 à 750 gr(selon loi et pays) 22-27 sem : très grand prématuré 28-32 : grand prématuré 33-37 : prématuré Penser lors des RV Âge corrigé: La DPA moins la DDN âge corrigé ad 2 ans.