WARNING:
JavaScript is turned OFF. None of the links on this concept map will
work until it is reactivated.
If you need help turning JavaScript On, click here.
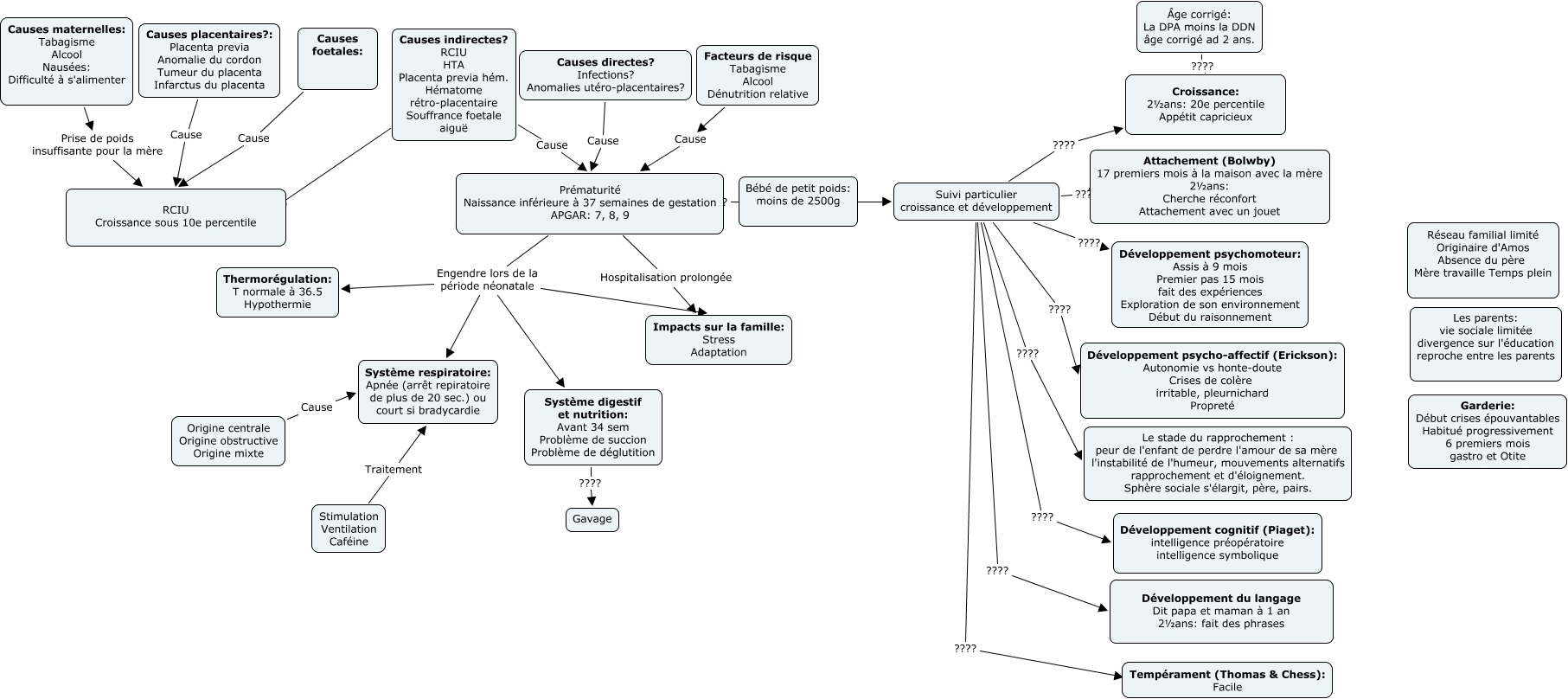
Cette carte de concepts créée avec IHMC CmapTools traite de: Problème 1 (groupe1) Mélanie Babin, Suivi particulier croissance et développement ???? Le stade du rapprochement : peur de l'enfant de perdre l'amour de sa mère l'instabilité de l'humeur, mouvements alternatifs rapprochement et d'éloignement. Sphère sociale s'élargit, père, pairs., Prématurité Naissance inférieure à 37 semaines de gestation APGAR: 7, 8, 9 Engendre lors de la période néonatale Système digestif et nutrition: Avant 34 sem Problème de succion Problème de déglutition, Suivi particulier croissance et développement ???? ????, Prématurité Naissance inférieure à 37 semaines de gestation APGAR: 7, 8, 9 Engendre lors de la période néonatale Système respiratoire: Apnée (arrêt repiratoire de plus de 20 sec.) ou court si bradycardie, Facteurs de risque Tabagisme Alcool Dénutrition relative Cause Prématurité Naissance inférieure à 37 semaines de gestation APGAR: 7, 8, 9, Suivi particulier croissance et développement ???? Développement psychomoteur: Assis à 9 mois Premier pas 15 mois fait des expériences Exploration de son environnement Début du raisonnement, Causes indirectes? RCIU HTA Placenta previa hém. Hématome rétro-placentaire Souffrance foetale aiguë ???? RCIU Croissance sous 10e percentile, Causes indirectes? RCIU HTA Placenta previa hém. Hématome rétro-placentaire Souffrance foetale aiguë Cause Prématurité Naissance inférieure à 37 semaines de gestation APGAR: 7, 8, 9, Causes directes? Infections? Anomalies utéro-placentaires? Cause Prématurité Naissance inférieure à 37 semaines de gestation APGAR: 7, 8, 9, Âge corrigé: La DPA moins la DDN âge corrigé ad 2 ans. ???? Croissance: 2½ans: 20e percentile Appétit capricieux, Suivi particulier croissance et développement ???? Attachement (Bolwby) 17 premiers mois à la maison avec la mère 2½ans: Cherche réconfort Attachement avec un jouet, Prématurité Naissance inférieure à 37 semaines de gestation APGAR: 7, 8, 9 Engendre lors de la période néonatale Impacts sur la famille: Stress Adaptation, Origine centrale Origine obstructive Origine mixte Cause Système respiratoire: Apnée (arrêt repiratoire de plus de 20 sec.) ou court si bradycardie, Suivi particulier croissance et développement ???? Croissance: 2½ans: 20e percentile Appétit capricieux, Prématurité Naissance inférieure à 37 semaines de gestation APGAR: 7, 8, 9 Hospitalisation prolongée Impacts sur la famille: Stress Adaptation, Suivi particulier croissance et développement ???? Développement du langage Dit papa et maman à 1 an 2½ans: fait des phrases, Causes foetales: Cause RCIU Croissance sous 10e percentile, Stimulation Ventilation Caféine Traitement Système respiratoire: Apnée (arrêt repiratoire de plus de 20 sec.) ou court si bradycardie, Suivi particulier croissance et développement ???? Développement cognitif (Piaget): intelligence préopératoire intelligence symbolique, Système digestif et nutrition: Avant 34 sem Problème de succion Problème de déglutition ???? Gavage