WARNING:
JavaScript is turned OFF. None of the links on this concept map will
work until it is reactivated.
If you need help turning JavaScript On, click here.
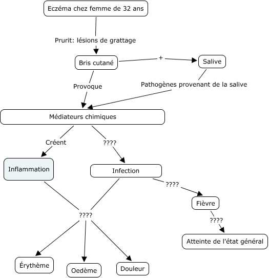
Cette carte de concepts créée avec IHMC CmapTools traite de: Test MB, Médiateurs chimiques ???? Infection, Infection ???? Oedème, Fièvre ???? Atteinte de l'état général, Inflammation ???? Oedème, Eczéma chez femme de 32 ans Prurit: lésions de grattage Bris cutané, Infection ???? Érythème, Médiateurs chimiques Créent Inflammation, Salive Pathogènes provenant de la salive Médiateurs chimiques, Bris cutané Provoque Médiateurs chimiques, Infection ???? Fièvre, Infection ???? Douleur, Inflammation ???? Douleur, Inflammation ???? Érythème, Bris cutané + Salive