WARNING:
JavaScript is turned OFF. None of the links on this concept map will
work until it is reactivated.
If you need help turning JavaScript On, click here.
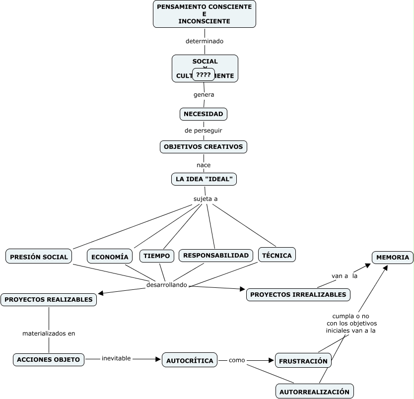
Este Cmap, tiene información relacionada con: Proyecto final -proyectos 1 de pintura 011-012, LA IDEA "IDEAL" sujeta a TÉCNICA, TÉCNICA desarrollando PROYECTOS IRREALIZABLES, FRUSTRACIÓN cumpla o no con los objetivos iniciales van a la MEMORIA, LA IDEA "IDEAL" sujeta a RESPONSABILIDAD, LA IDEA "IDEAL" sujeta a TIEMPO, LA IDEA "IDEAL" sujeta a PRESIÓN SOCIAL, RESPONSABILIDAD desarrollando PROYECTOS IRREALIZABLES, ???? genera NECESIDAD, NECESIDAD de perseguir OBJETIVOS CREATIVOS, AUTORREALIZACIÓN cumpla o no con los objetivos iniciales van a la MEMORIA, PROYECTOS IRREALIZABLES van a la MEMORIA, OBJETIVOS CREATIVOS nace LA IDEA "IDEAL", TIEMPO desarrollando PROYECTOS REALIZABLES, ECONOMÍA desarrollando PROYECTOS REALIZABLES, AUTOCRÍTICA como AUTORREALIZACIÓN, PRESIÓN SOCIAL desarrollando PROYECTOS REALIZABLES, ACCIONES OBJETO inevitable AUTOCRÍTICA, AUTOCRÍTICA como FRUSTRACIÓN, ECONOMÍA desarrollando PROYECTOS IRREALIZABLES, TÉCNICA desarrollando PROYECTOS REALIZABLES