WARNING:
JavaScript is turned OFF. None of the links on this concept map will
work until it is reactivated.
If you need help turning JavaScript On, click here.
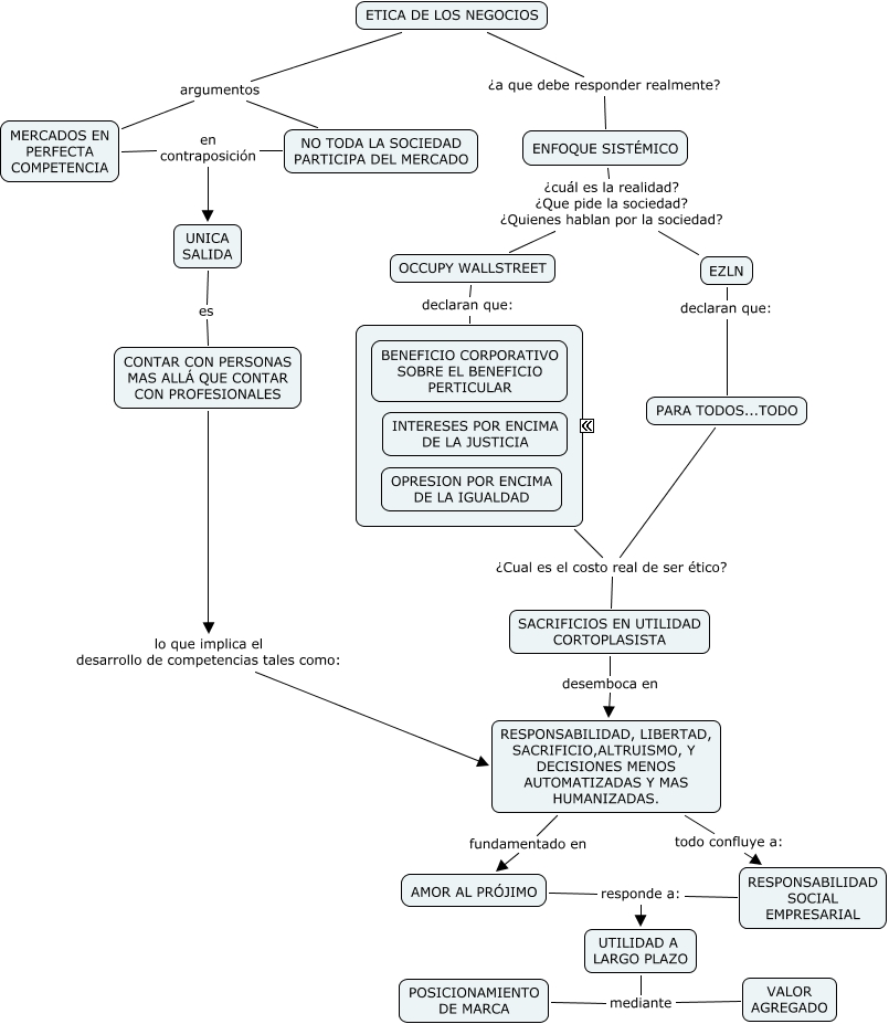
Este Cmap, tiene información relacionada con: ensayo de cultura etica, MERCADOS EN PERFECTA COMPETENCIA en contraposición NO TODA LA SOCIEDAD PARTICIPA DEL MERCADO, PARA TODOS...TODO ¿Cual es el costo real de ser ético? SACRIFICIOS EN UTILIDAD CORTOPLASISTA, UNICA SALIDA es CONTAR CON PERSONAS MAS ALLÁ QUE CONTAR CON PROFESIONALES, RESPONSABILIDAD, LIBERTAD, SACRIFICIO,ALTRUISMO, Y DECISIONES MENOS AUTOMATIZADAS Y MAS HUMANIZADAS. todo confluye a: RESPONSABILIDAD SOCIAL EMPRESARIAL, ENFOQUE SISTÉMICO ¿cuál es la realidad? ¿Que pide la sociedad? ¿Quienes hablan por la sociedad? EZLN, MERCADOS EN PERFECTA COMPETENCIA en contraposición UNICA SALIDA, CONTAR CON PERSONAS MAS ALLÁ QUE CONTAR CON PROFESIONALES lo que implica el desarrollo de competencias tales como: RESPONSABILIDAD, LIBERTAD, SACRIFICIO,ALTRUISMO, Y DECISIONES MENOS AUTOMATIZADAS Y MAS HUMANIZADAS., SACRIFICIOS EN UTILIDAD CORTOPLASISTA desemboca en RESPONSABILIDAD, LIBERTAD, SACRIFICIO,ALTRUISMO, Y DECISIONES MENOS AUTOMATIZADAS Y MAS HUMANIZADAS., ETICA DE LOS NEGOCIOS argumentos NO TODA LA SOCIEDAD PARTICIPA DEL MERCADO, ENFOQUE SISTÉMICO ¿cuál es la realidad? ¿Que pide la sociedad? ¿Quienes hablan por la sociedad? OCCUPY WALLSTREET, EZLN declaran que: PARA TODOS...TODO, UTILIDAD A LARGO PLAZO mediante VALOR AGREGADO, RESPONSABILIDAD SOCIAL EMPRESARIAL responde a: UTILIDAD A LARGO PLAZO, ???? ¿Cual es el costo real de ser ético? SACRIFICIOS EN UTILIDAD CORTOPLASISTA, UTILIDAD A LARGO PLAZO mediante POSICIONAMIENTO DE MARCA, ETICA DE LOS NEGOCIOS ¿a que debe responder realmente? ENFOQUE SISTÉMICO, AMOR AL PRÓJIMO responde a: UTILIDAD A LARGO PLAZO, ETICA DE LOS NEGOCIOS argumentos MERCADOS EN PERFECTA COMPETENCIA, OCCUPY WALLSTREET declaran que: ????, RESPONSABILIDAD, LIBERTAD, SACRIFICIO,ALTRUISMO, Y DECISIONES MENOS AUTOMATIZADAS Y MAS HUMANIZADAS. fundamentado en AMOR AL PRÓJIMO