WARNING:
JavaScript is turned OFF. None of the links on this concept map will
work until it is reactivated.
If you need help turning JavaScript On, click here.
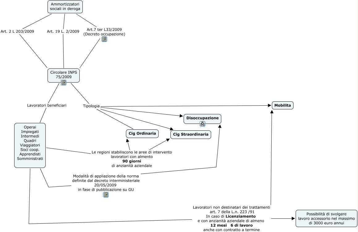
Questa Cmap, creata con IHMC CmapTools, contiene informazioni relative a: Ammortizzatori in deroga, Operai Impiegati Intermedi Quadri Viaggiatori Soci coop. Apprendisti Somministrati Le regioni stabiliscono le aree di intervento lavoratori con almento 90 giorni di anzianità aziendale Cig Straordinaria, Circolare INPS 75/2009 Tipologia Mobilita, Circolare INPS 75/2009 Tipologia Cig Straordinaria, Operai Impiegati Intermedi Quadri Viaggiatori Soci coop. Apprendisti Somministrati Le regioni stabiliscono le aree di intervento lavoratori con almento 90 giorni di anzianità aziendale Cig Ordinaria, Operai Impiegati Intermedi Quadri Viaggiatori Soci coop. Apprendisti Somministrati Modalità di appliazione della norma definite dal decreto interministeriale 20/05/2009 in fase di pubblicazione su GU Disoccupazione, Operai Impiegati Intermedi Quadri Viaggiatori Soci coop. Apprendisti Somministrati Lavoratori non destinatari dei trattamenti art. 7 della L.n. 223 /91 In caso di Licenziamento e con anzianità aziendale di almeno 12 mesi 6 di lavoro anche con contratto a termine Mobilita, Ammortizzatori sociali in deroga Art. 19 L. 2/2009 Circolare INPS 75/2009, Circolare INPS 75/2009 Lavoratori beneficiari Operai Impiegati Intermedi Quadri Viaggiatori Soci coop. Apprendisti Somministrati, Operai Impiegati Intermedi Quadri Viaggiatori Soci coop. Apprendisti Somministrati Lavoratori non destinatari dei trattamenti art. 7 della L.n. 223 /91 In caso di Licenziamento e con anzianità aziendale di almeno 12 mesi 6 di lavoro anche con contratto a termine Possibilità di svolgere lavoro accessorio nel massimo di 3000 euro annui, Ammortizzatori sociali in deroga Art. 2 L 203/2009 Circolare INPS 75/2009, Circolare INPS 75/2009 Tipologia Disoccupazione, Circolare INPS 75/2009 Tipologia Cig Ordinaria, Ammortizzatori sociali in deroga Art.7 ter L33/2009 (Decreto occupazione) Circolare INPS 75/2009