WARNING:
JavaScript is turned OFF. None of the links on this concept map will
work until it is reactivated.
If you need help turning JavaScript On, click here.
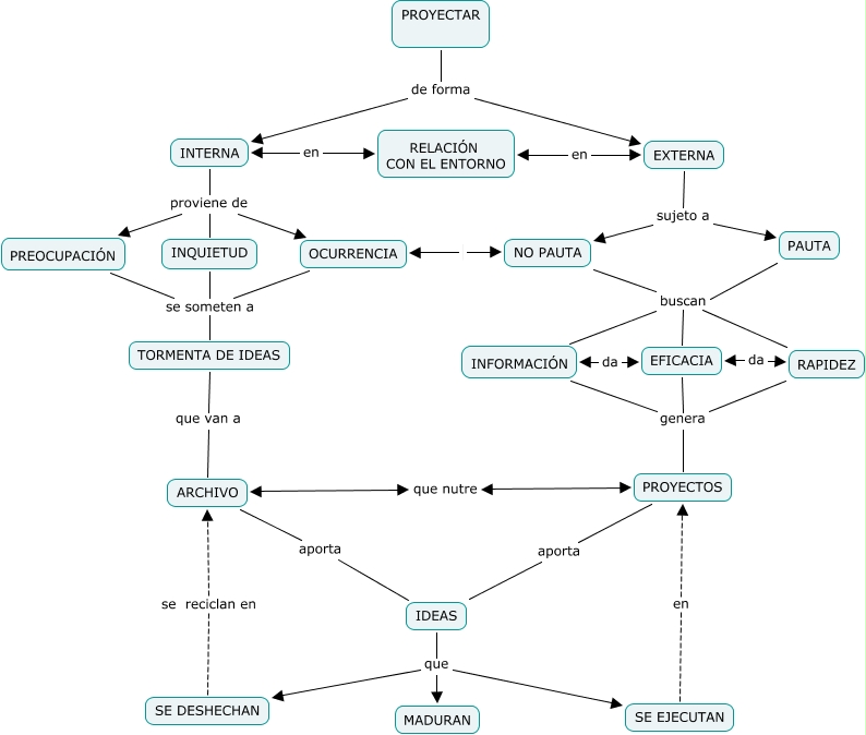
Este Cmap, tiene información relacionada con: Jorge González, NO PAUTA buscan EFICACIA, PAUTA buscan EFICACIA, IDEAS que MADURAN, PAUTA buscan INFORMACIÓN, NO PAUTA buscan INFORMACIÓN, INTERNA proviene de INQUIETUD, OCURRENCIA se someten a TORMENTA DE IDEAS, PROYECTOS aporta IDEAS, PREOCUPACIÓN se someten a TORMENTA DE IDEAS, PAUTA buscan RAPIDEZ, PROYECTAR de forma INTERNA, IDEAS que SE EJECUTAN, NO PAUTA buscan RAPIDEZ, IDEAS que SE DESHECHAN, ARCHIVO que nutre PROYECTOS, PROYECTAR de forma EXTERNA, EXTERNA sujeto a PAUTA, INQUIETUD se someten a TORMENTA DE IDEAS, INTERNA proviene de OCURRENCIA, SE EJECUTAN en PROYECTOS