WARNING:
JavaScript is turned OFF. None of the links on this concept map will
work until it is reactivated.
If you need help turning JavaScript On, click here.
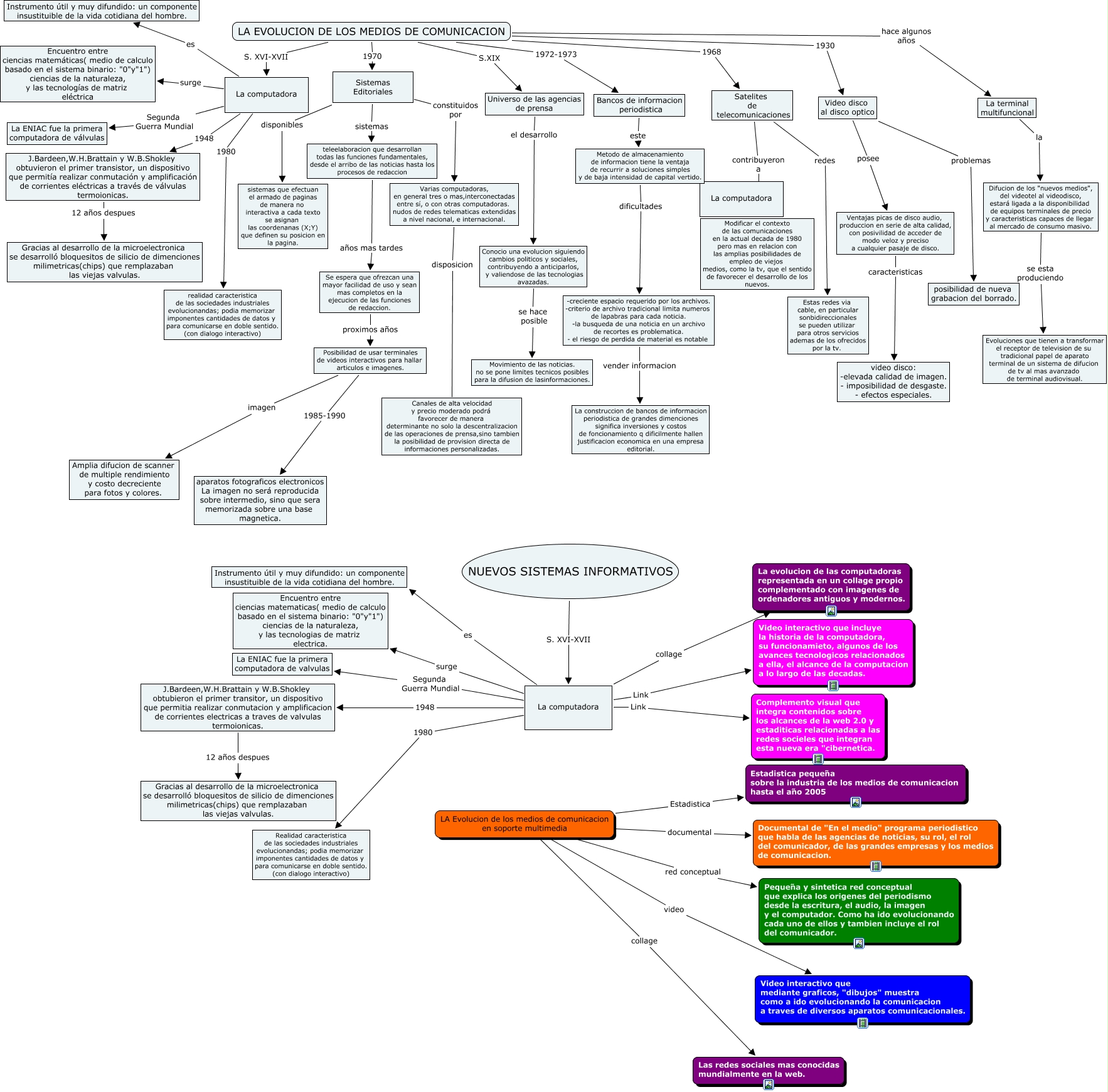
Este Cmap, tiene información relacionada con: Usos tecnologicos.cmap, Sistemas Editoriales disponibles sistemas que efectuan el armado de paginas de manera no interactiva a cada texto se asignan las coordenanas (X;Y) que definen su posicion en la pagina., -creciente espacio requerido por los archivos. -criterio de archivo tradicional limita numeros de lapabras para cada noticia. -la busqueda de una noticia en un archivo de recortes es problematica. - el riesgo de perdida de material es notable vender informacion La construccion de bancos de informacion periodistica de grandes dimenciones significa inversiones y costos de foncionamiento q dificilmente hallen justificacion economica en una empresa editorial., La computadora Segunda Guerra Mundial La ENIAC fue la primera computadora de valvulas, Satelites de telecomunicaciones redes Estas redes via cable, en particular sonbidireccionales se pueden utilizar para otros servicios ademas de los ofrecidos por la tv., La computadora Link Complemento visual que integra contenidos sobre los alcances de la web 2.0 y estaditicas relacionadas a las redes socieles que integran esta nueva era "cibernetica., NUEVOS SISTEMAS INFORMATIVOS S. XVI-XVII La computadora, LA EVOLUCION DE LOS MEDIOS DE COMUNICACION 1968 Satelites de telecomunicaciones, Metodo de almacenamiento de informacion tiene la ventaja de recurrir a soluciones simples y de baja intensidad de capital vertido. dificultades -creciente espacio requerido por los archivos. -criterio de archivo tradicional limita numeros de lapabras para cada noticia. -la busqueda de una noticia en un archivo de recortes es problematica. - el riesgo de perdida de material es notable, Ventajas picas de disco audio, produccion en serie de alta calidad, con posivilidad de acceder de modo veloz y preciso a cualquier pasaje de disco. caracteristicas video disco: -elevada calidad de imagen. - imposibilidad de desgaste. - efectos especiales., LA EVOLUCION DE LOS MEDIOS DE COMUNICACION S.XIX Universo de las agencias de prensa, La terminal multifuncional la Difucion de los "nuevos medios", del videotel al videodisco, estará ligada a la disponibilidad de equipos terminales de precio y caracteristicas capaces de llegar al mercado de consumo masivo., Sistemas Editoriales sistemas teleelaboracion que desarrollan todas las funciones fundamentales, desde el arribo de las noticias hasta los procesos de redaccion, La computadora 1948 J.Bardeen,W.H.Brattain y W.B.Shokley obtubieron el primer transitor, un dispositivo que permitia realizar conmutacion y amplificacion de corrientes electricas a traves de valvulas termoionicas., J.Bardeen,W.H.Brattain y W.B.Shokley obtuvieron el primer transistor, un dispositivo que permitía realizar conmutación y amplificación de corrientes eléctricas a través de válvulas termoionicas. 12 años despues Gracias al desarrollo de la microelectronica se desarrolló bloquesitos de silicio de dimenciones milimetricas(chips) que remplazaban las viejas valvulas., La computadora surge Encuentro entre ciencias matematicas( medio de calculo basado en el sistema binario: "0"y"1") ciencias de la naturaleza, y las tecnologias de matriz electrica., LA Evolucion de los medios de comunicacion en soporte multimedia Estadistica Estadistica pequeña sobre la industria de los medios de comunicacion hasta el año 2005, La computadora Segunda Guerra Mundial La ENIAC fue la primera computadora de válvulas, Se espera que ofrezcan una mayor facilidad de uso y sean mas completos en la ejecucion de las funciones de redaccion. proximos años Posibilidad de usar terminales de videos interactivos para hallar articulos e imagenes., LA Evolucion de los medios de comunicacion en soporte multimedia documental Documental de "En el medio" programa periodistico que habla de las agencias de noticias, su rol, el rol del comunicador, de las grandes empresas y los medios de comunicacion., LA EVOLUCION DE LOS MEDIOS DE COMUNICACION hace algunos años La terminal multifuncional