WARNING:
JavaScript is turned OFF. None of the links on this concept map will
work until it is reactivated.
If you need help turning JavaScript On, click here.
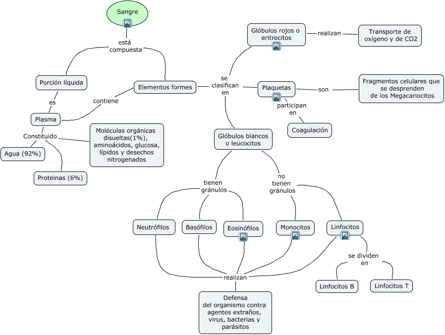
Este Cmap, tiene información relacionada con: La sangre y el sistema nuclear fagocítico, Glóbulos blancos o leucocitos no tienen gránulos Monocitos, Elementos formes se clasifican en Glóbulos blancos o leucocitos, Neutrófilos realizan Linfocitos, Neutrófilos realizan Eosinófilos, Neutrófilos realizan Defensa del organismo contra agentes extraños, virus, bacterias y parásitos, Linfocitos se dividen en Linfocitos B, Plasma Constituido Moléculas orgánicas disueltas(1%), aminoácidos, glucosa, lípidos y desechos nitrogenados, Glóbulos rojos o eritrocitos realizan Transporte de oxígeno y de CO2, Elementos formes se clasifican en Plaquetas, Plaquetas son Fragmentos celulares que se desprenden de los Megacariocitos, Neutrófilos realizan Basófilos, Elementos formes se clasifican en Glóbulos rojos o eritrocitos, Glóbulos blancos o leucocitos tienen gránulos Neutrófilos, Plaquetas participan en Coagulación, Porción líquida es Plasma, Plasma Constituido Proteinas (6%), Sangre está compuesta Elementos formes, Sangre está compuesta Porción líquida, Linfocitos se dividen en Linfocitos T, Neutrófilos realizan Monocitos