WARNING:
JavaScript is turned OFF. None of the links on this concept map will
work until it is reactivated.
If you need help turning JavaScript On, click here.
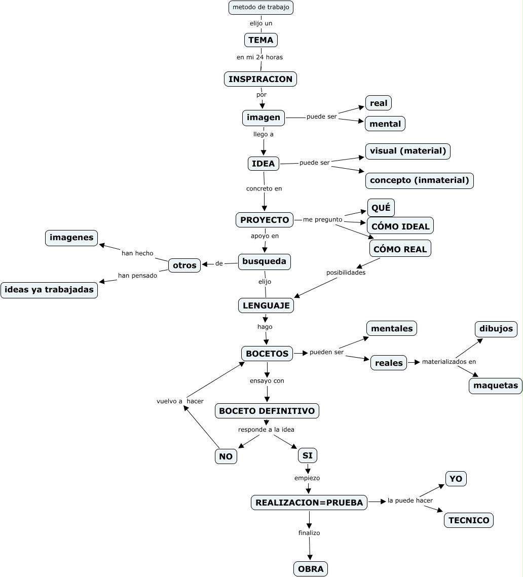
Este Cmap, tiene información relacionada con: NACHO RIVAS, SI empiezo REALIZACION=PRUEBA, imagen puede ser mental, IDEA puede ser concepto (inmaterial), REALIZACION=PRUEBA la puede hacer YO, otros han pensado ideas ya trabajadas, TEMA en mi 24 horas INSPIRACION, NO vuelvo a hacer ????, imagen puede ser real, PROYECTO apoyo en busqueda, BOCETO DEFINITIVO responde a la idea SI, metodo de trabajo elijo un TEMA, BOCETOS pueden ser mentales, reales materializados en dibujos, imagen llego a IDEA, TEMA INSPIRACION, PROYECTO me pregunto CÓMO IDEAL, otros han hecho imagenes, PROYECTO me pregunto QUÉ, BOCETO DEFINITIVO responde a la idea NO, CÓMO REAL posibilidades ????